9 年
手机商铺
入驻年限:9 年
宇玫博
上海 浦东新区
技术服务、耗材、实验室仪器 / 设备、细胞库 / 细胞培养、论文服务、试剂、原辅料包材
生产厂商 经销商 科研机构
公司新闻/正文
183 人阅读发布时间:2025-11-17 15:48

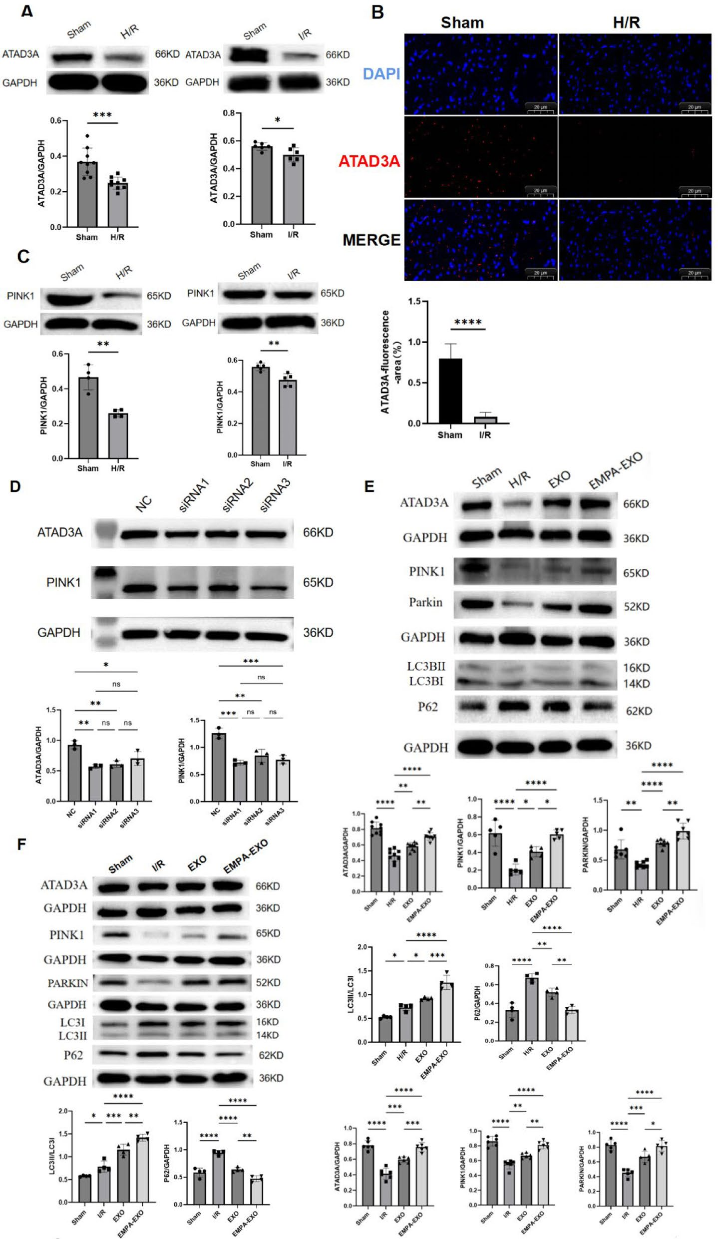
近期,来自西南医科大学附属医院的张春祥教授和于洋教授团队在Stem Cell Research & Therapy杂志发表了题为“Empagliflozin-pretreated BMSC exosomes attenuate myocardial ischemia-reperfusion injury by enhancing atad3a/pink1-dependent mitophagy”的科研论文,IF=7.3。

研究背景:
缺血性心肌病(Ischemic cardiomyopathy,ICM)是全球心血管死亡的主要原因,再灌注治疗仍然是临床治疗的基石。然而再灌注引起的离子失衡和活性氧(ROS)的过量产生往往会加剧心肌细胞死亡,这种现象被称为心肌缺血再灌注损伤(myocardial ischemia/reperfusion injury,MIRI)。目前ICM的药物治疗效果有限,并且存在出血、肝毒性和心律失常的风险。间充质干细胞(MSC)来源的外泌体通过减少细胞凋亡、抑制炎症和增强血管生成来减轻ICM,但天然外泌体产量低、疗效有限。大量的临床证据表明,钠-葡萄糖协同转运蛋白 2 抑制剂 (SGLT2is)在心力衰竭、缺血性心肌病和心律失常中具有良好的效果,但其是否通过调控MSC外泌体发挥作用尚不明确。线粒体功能障碍是 MIRI 的一个标志,线粒体蛋白(ATAD3A)可调节动力学和代谢,对线粒体自噬有重要的影响,ATAD3A 是否控制 ICM 中的PINK1/PARKIN通路尚不清楚。本研究旨在探究恩格列净(EMPA)预处理的BMSC外泌体是否增强对MIRI的保护作用,并阐明其机制是否与ATAD3A/PINK1介导的线粒体自噬有关。

研究成果及意义:
在本研究中,作者首先用不同浓度的 EMPA(0.25 µM、0.5 µM 和 1 µM)处理 BMSC并且评估了外泌体生物发生的关键调节因子(Alix、nSMase2 和 RAB27a)的蛋白质水平,根据外泌体生成关键蛋白最显著的上调,选择 1 µM 作为恩格列净 (EMPA) 治疗的最佳浓度。随后作者使用本公司的试剂盒从上清液中分离出外泌体并进行了表征和细胞摄取,结果显示EMPA处理后外泌体的颗粒浓度和蛋白含量显著增加,表明EMPA促进了BMSC外泌体的分泌。接着作者建立了小鼠原代心肌细胞(NMCM)缺氧-复氧(H/R)模型,结果发现与对照组相比,EMPA-EXO在体外增加了心肌细胞活力,降低了凋亡细胞比例,LDH释放和ROS水平。然后作者建立了C57BL/6雄性小鼠心肌(I/R)模型并进行了心脏功能,组织病理,细胞凋亡和心肌梗死评估实验。结果发现EMPA-EXO在体内可减轻心肌损伤,改善心脏功能,减少心肌梗死面积、炎症浸润和细胞凋亡。MIRI可诱导线粒体损伤,线粒体自噬选择性地隔离和降解细胞内受损或功能失调的线粒体防止进一步的细胞损伤。为了研究 ATAD3A 在MIRI中的作用,作者进行了WB和免疫荧光实验,结果显示H/R NMCM和I/R小鼠心肌组织中ATAD3A的蛋白水平降低。为了探讨 ATAD3A 对 MIRI 中PINK1 的影响,作者检测了 MIRI 中 PINK1 的蛋白含量,结果显示 MIRI 中 PINK1 表达量下降,siRNA敲低心肌细胞中的ATAD3A,随着ATAD3A的降低,PINK1的蛋白表达也随之下降。为了探讨 EMPA-EXO对线粒体自噬的影响,作者进行了WB、免疫荧光和TEM观察线粒体自噬实验,结果发现EXO和EMPA-EXO均能显著增加缺血再灌注心肌组织和H/R NMCMs中ATAD3A的表达,且EMPA-EXO的作用较EXO更显著;PINK 1和PARKIN在H/R NMCMs和I/R小鼠心肌组织中的表达显著增加;自噬标志物LC3-II/LC3-I的比值和P62的表达显著升高;透射电镜显示I/R小鼠心肌肿胀,线粒体肿胀,嵴减少,EXO和EMPA-EXO显著改善心肌水肿,自噬体清晰可见,同时EMPA-EXO组的作用较EXO组明显。这表明EMPA-EXO通过上调ATAD3A激活PINK1/PARKIN介导的线粒体自噬,并且EMPA-EXO能有效改善I/R引起的心肌细胞和线粒体肿胀,并促进自噬体的形成。

综上所述,作者认为EMPA预处理可增强BMSC外泌体的分泌效率和治疗效果,EMPA-EXO通过上调ATAD3A,激活PINK1/PARKIN依赖性线粒体自噬,从而减轻MIRI,该方法为优化MSC外泌体治疗缺血性心脏病提供了新策略,这项研究首次揭示EMPA通过增强外泌体分泌和线粒体自噬发挥心脏保护作用,提出药物预处理MSC是一种临床可行、高效的外泌体优化策略,为缺血性心脏病的细胞外泌体治疗提供了新的实验依据和潜在转化路径。

该研究中使用本公司的细胞上清外泌体提取纯化试剂盒(货号:UR52121)对小鼠骨髓间充质干细胞来源的外泌体(BMSC-exos)和EMPA处理的小鼠骨髓间充质干细胞来源的外泌体(EMPA-EXO)进行了提取纯化,结果符合各检测指标要求,满足了客户下游实验需求。



参考文献:
Empagliflozin-pretreated BMSC exosomes attenuate myocardial ischemia-reperfusion injury by enhancing atad3a/pink1-dependent mitophagy. Stem Cell Research & Therapy. 2025 Oct 29;16(1):595.
相关产品:UR52121
获取全文请扫描下方二维码:

