9 年
手机商铺
入驻年限:9 年
宇玫博
上海 浦东新区
技术服务、耗材、实验室仪器 / 设备、细胞库 / 细胞培养、论文服务、试剂、原辅料包材
生产厂商 经销商 科研机构
公司新闻/正文
216 人阅读发布时间:2025-10-29 09:59

近期,来自杭州医学院的张立将教授团队在Stem Cell Research & Therapy杂志发表了题为“Human umbilical cord mesenchymal stem cell therapy for atopic dermatitis through inhibition of neutrophil chemotaxis”的科研论文,IF=7.3。

研究背景:
特应性皮炎(Atopic dermatitis,AD)是一种慢性、复发性炎症性皮肤病。全球有2.23亿人受到AD的影响,儿童发病率高达30%,其中40%患者症状严重。患者不仅遭受皮疹、剧烈瘙痒、睡眠障碍,还常伴有哮喘、抑郁和焦虑等共病。其复杂的发病机制涉及遗传易感性、环境诱因、皮肤功能受损、免疫失调和微生物失衡等多种因素,导致病因不清,治疗困难。目前的主流疗法包括保湿剂、糖皮质激素、抗组胺药、免疫抑制剂、生物制剂和小分子抑制剂等,这些疗法存在机制不明确、生物利用度不理想、潜在副作用以及疗效有限等问题,无法满足所有患者的临床需求。人脐带来源的间充质干细胞(hUC-MSCs )具有免疫调节、抗炎和促进组织修复的作用,且来源广泛、无伦理争议,是治疗AD的潜在策略。目前对hUC-MSCs及其条件培养基和外泌体在AD治疗中的作用机制尚不明确。本研究旨在阐明hUC-MSCs在AD治疗中的作用机制,以促进我们对其在AD发病机制中的治疗潜力的理解。

研究成果及意义:
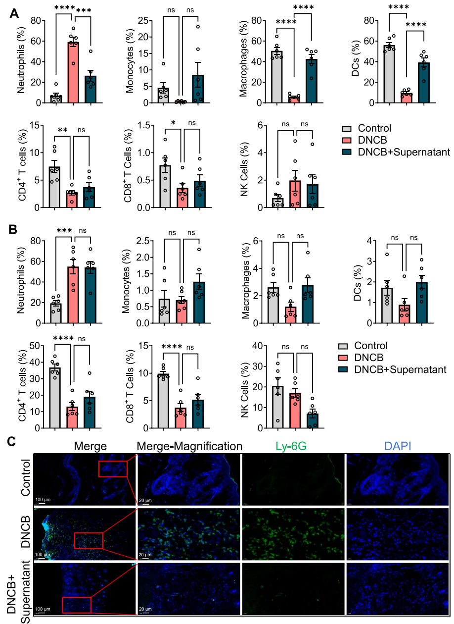
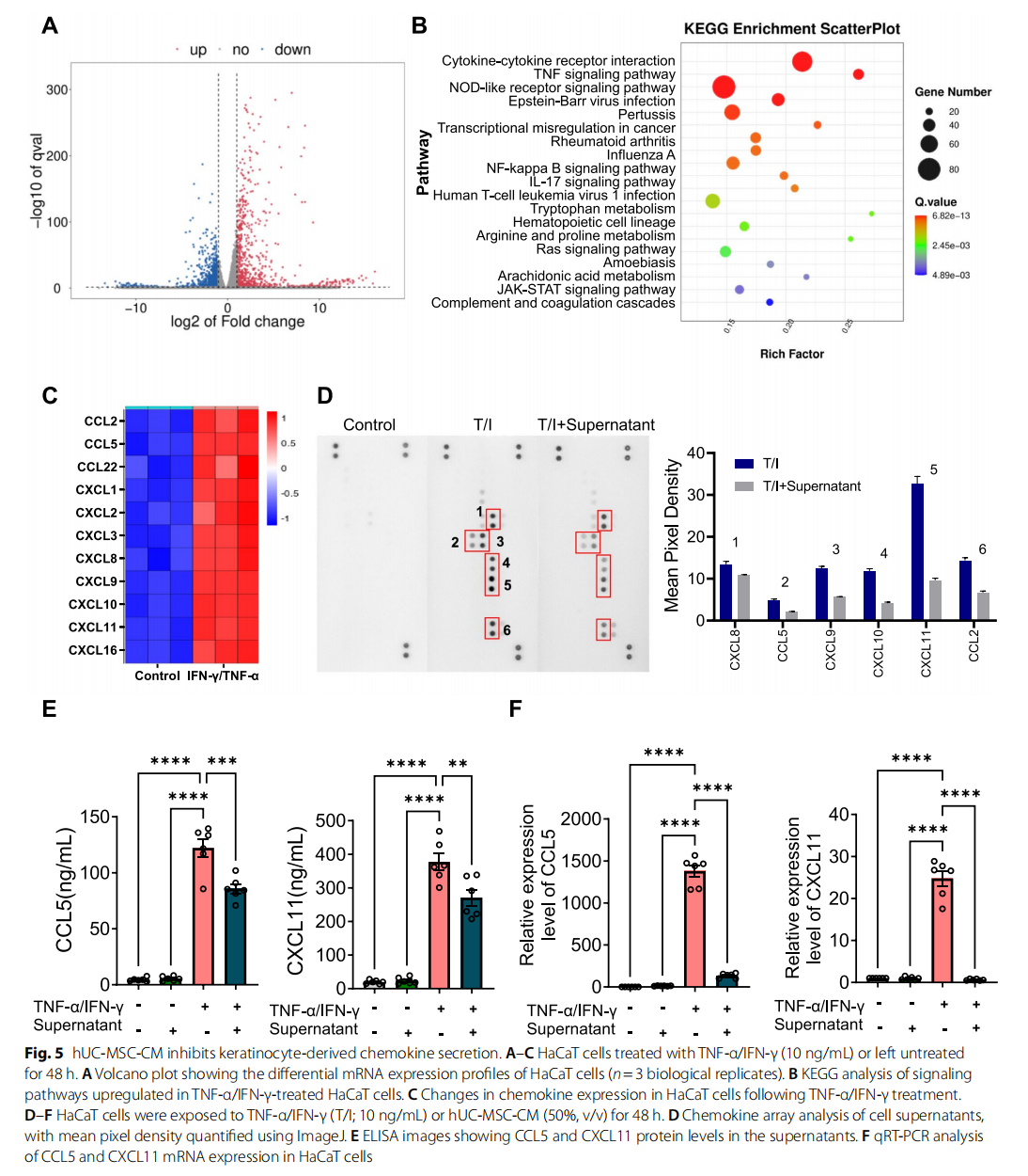
在本研究中,作者首先研究了皮下注射hUC-MSCs 或hUC-MSC-CM对DNCB和OVA诱导的AD小鼠模型的治疗潜力。结果发现hUC-MSCs和hUC-MSC-CM均能显著改善AD样症状,减轻皮肤红斑、增厚、炎症细胞浸润,降低血清IgE、IL-4、IL-6水平,并提高皮肤屏障蛋白(FLG、Krt1)表达,但未引起小鼠体重下降,安全性良好。免疫失调是AD的一个重要机制和特点,随后作者采用流式细胞术和免疫荧光验证hUC-MSC-CM对中性粒细胞的功能。结果发现hUC-MSC-CM通过抑制中性粒细胞趋化发挥作用,显著减少了皮肤组织中的中性粒细胞浸润;对血液中其他免疫细胞影响较小,说明其作用具有组织特异性。角质形成细胞是皮肤中趋化因子的主要来源,为了研究这一点,作者利用HaCaT角质形成细胞系建立了一种体外AD模型,对正常对照组和AD模型组提取的RNA进行RNA测序和KEGG通路分析。结果发现hUC-MSC-CM下调了多种趋化因子(CCL5、CXCL11)的表达;ELISA和qPCR验证得到CCL5和CXCL11的蛋白和mRNA水平显著降低。外泌体是重要的旁分泌效应器,为了进一步研究Huc-MSC-Exos抗AD的机制,作者从hUC-MSC-CM中分离纯化得到Exosome进行了表征和一系列实验,结果发现在体外AD模型中Huc-MSC-Exos与HaCaT角质形成细胞共同培养后,显著抑制了趋化因子mRNA的上调,特别是CCL5和CXCL11mRNA的上调。这表明Huc-MSC-Exos通过胞外通讯调节角质形成细胞趋化因子的表达。JAK-STAT信号通路在AD的病理生理过程中起着关键作用,作者使用KEGG通路分析、Western blot等技术进行AD发病机制的探讨,结果发现TNF-α/IFN-γ处理组中JAK-STAT信号通路显著上调,hUC-MSCs降低了小鼠皮肤组织中p-STAT3蛋白的水平,外泌体逆转了TNF-α/IFN-γ-诱导的p-STAT3表达的增加。STAT3抑制剂可模拟hUC-MSC的外泌体效应,抑制趋化因子的表达。这些发现表明hUCMSCs通过JAK-STAT信号通路调节趋化因子的表达。

综上所述,作者认为hUC-MSCs和hUC-MSC-CM通过外泌体介导的STAT3信号通路抑制,减少角质形成细胞趋化因子分泌,从而抑制中性粒细胞趋化,缓解AD症状;hUC-MSC-CM作为一种无细胞疗法,具有与全细胞疗法相当的疗效,且更安全、易储存和标准化,具备临床转化潜力;这项研究为hUC-MSC治疗AD提供了新的机制见解和潜在治疗策略。


该研究中使用本公司的细胞上清外泌体提取纯化试剂盒(货号:UR52121)对人脐带间充质干细胞来源的EVs进行提取纯化,结果符合各检测指标要求,满足了客户下游实验需求。

参考文献:Human umbilical cord mesenchymal stem cell therapy for atopic dermatitis through inhibition of neutrophil chemotaxis. Stem Cell Research & Therapy. 2025 May 14:16(1):243.
相关产品:UR52121
获取全文请扫描下方二维码:

