9 年
手机商铺
入驻年限:9 年
宇玫博
上海 浦东新区
技术服务、耗材、实验室仪器 / 设备、细胞库 / 细胞培养、论文服务、试剂、原辅料包材
生产厂商 经销商 科研机构
公司新闻/正文
802 人阅读发布时间:2024-12-04 15:20

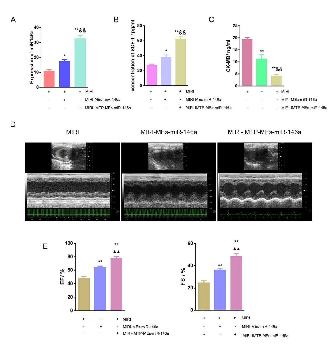
近期,来自上海中医药大学的季光教授团队在Journal of Nanobiotechnology杂志发表了题为“Targeting delivery of miR-146a via IMTP modified milk exosomes exerted cardioprotective effects by inhibiting NF-κB signaling pathway after myocardial ischemia reperfusion injury”的科研论文,IF=10.6。

研究背景:
再灌注疗法对于心肌梗死后挽救心肌至关重要,但恢复血流的过程本身会加剧心肌损伤,这种现象被称为心肌缺血再灌注损伤(myocardial ischemia reperfusion injury,MIRI)。MIRI是一种复杂的现象,超过60%的患者在血管成形术和冠状动脉搭桥手术等术后,或心脏病发作治疗期间会产生该问题。当缺血一段时间后血液供应恢复时,通常会加剧对心脏组织的损伤。这是由于血液突然涌动,导致先前缺氧的组织出现炎症反应和氧化应激。MIRI的机制通常包括氧化应激、钙超负荷、炎症和内皮功能障碍,目前缺乏有效的临床干预手段。已有研究表明microRNA-146a(miR-146a)在调节免疫反应和炎症方面发挥重要作用,对心肌损伤后心脏功能改善有潜在影响。然而,由于细胞外RNA不稳定导致迅速降解,因此需要将miR-146a特异性并有效地递送到心脏。牛奶外泌体(milk exosomes,MEs)已被证明是一种基于miRNA治疗的理想递送平台,它们可以保护miRNA免受RNase降解。

研究成果及意义:
在本研究中,作者在MIRI大鼠模型中验证了含有miR-146a的MEs(MEs-miR-146a)对改善心脏功能的影响。为增强MEs-miR-146a对心肌损伤部位的靶向递送,作者将缺血心肌靶向肽IMTP修饰到心肌表面,通过超声心动图、心肌损伤指标及炎症因子水平检查修饰后的MEs-miR-146a是否能发挥更好的治疗作用。此外,作者通过western blotting和qRT-PCR检测miR-146a介导的NF-κB信号通路相关蛋白的表达,以进一步阐明和验证其机制。作者使用方波1000 V电压和0.1 ms脉冲持续时间的电穿孔条件,将miR-146成功加载到MEs中。数据显示,MEs-miR-146a可被心肌细胞摄取,并在体外保护细胞免受氧糖剥夺/再灌注诱发的损伤。此外,结果显示口服MEs-miR-146a可降低MIRI后心肌组织凋亡和炎症因子表达,并改善心肌功能。对比结果显示,IMTP修饰MEs-miR-146a后心肌组织中miR-146a水平显著升高,高于未修饰的MEs-miR-146a组。作者还验证了静脉注射IMTP修饰的MEs-miR-146a能增强MIRI后对心脏的靶向性,改善心脏功能,减少了心肌组织凋亡并抑制了炎症,比未修饰的MEs-miR-146a治疗更有效。数据还显示IMTP修饰的MEs-miR-146a降低了IRAK1、TRAF6和p-p65的蛋白水平,说明其通过抑制IRAK1/TRAF6/NF-κB 信号通路发挥抗炎作用。综上所述,作者认为靶向修饰的含有miR-146a的MEs是治疗MIRI的一种有效的策略,有望在未来应用于临床实践。

该研究使用了本公司外泌体红色荧光标记染料(PKH26)(货号:UR52302)标记牛奶外泌体,并通过荧光显微镜观察确认了H9c2细胞以及新生大鼠心肌细胞对其内化作用。



该研究使用了本公司外泌体荧光染料DIR(货号:UR21017)标记IMTP修饰的MEs-miR-146a,对大鼠进行尾静脉注射并在一段时间后使用活体成像仪进行观察,从而确认了外泌体在主要器官(心脏、肝、脾和肾)的分布。


相关产品链接:

参考文献:Targeting delivery of miR-146a via IMTP modified milk exosomes exerted cardioprotective effects by inhibiting NF-κB signaling pathway after myocardial ischemia reperfusion injury. J Nanobiotechnology. 2024 Jul 1;22(1):382.
获取全文请扫描下方二维码:





扫码关注更多