9 年
手机商铺
入驻年限:9 年
宇玫博
上海 浦东新区
技术服务、耗材、实验室仪器 / 设备、细胞库 / 细胞培养、论文服务、试剂、原辅料包材
生产厂商 经销商 科研机构
公司新闻/正文
613 人阅读发布时间:2025-01-08 14:30
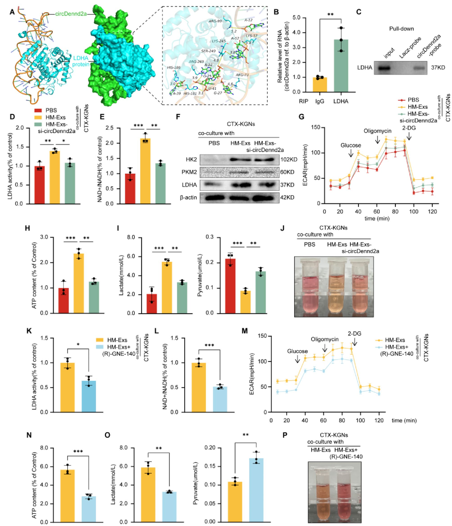
近期,来自江苏大学第四附属医院生殖医学中心的朱小兰教授团队在Stem Cell Res Ther杂志发表了题为“Hypoxic mesenchymal stem cell-derived exosomal circDennd2a regulates granulosa cell glycolysis by interacting with LDHA.”的科研论文,IF=7.1。
研究背景:
卵巢早衰(premature ovarian insufficiency,POI)是一种严重影响女性生育能力的卵巢功能障碍疾病。POI主要特征是女性卵巢功能丧失,表现为闭经以及促性腺激素和雌二醇水平变化,影响大约1%的育龄妇女。卵巢颗粒细胞(granulosa cells,GCs)是支持卵母细胞发育的关键体细胞,它依靠糖酵解产生能量,对卵泡生长至关重要。激素替代疗法(hormone replacement therapy,HRT)是治疗POI的常规方法,但由于其卵巢功能恢复不完整和相关副作用,有效性十分有限。间充质干细胞衍生的外泌体(mesenchymal stem cell-derived exosomes,MSC-Exs)疗法已成为治疗POI的一种很有前途的替代方案,因为MSC-Exs表现出与MSC相似的组织再生能力,且具有非致瘤性、低免疫原性、更高的临床安全性和减少伦理问题等优势。越来越多的研究表明,Exs中携带的非编码RNA(ncRNA)参与女性生殖功能障碍的修复,如缺氧诱导的外泌体circRNA可以调节糖酵解,但它们在POI中的生物学功能和分子机制尚不明确。
研究成果及意义:
实际样本数据显示,POI患者血清样本中GCs和circDennd2a显著下降。作者使用环磷酰胺给药2周诱导POI大鼠模型,将POI大鼠随机分为3组,分别用PBS、源自间充质干细胞的外泌体(NM-Exs)和源自间充质干细胞缺氧诱导的外泌体(HM-Exs)处理。结果表明,HM-Exs负载的circDennd2a(HM-Exs-circDennd2a)可以通过增强糖酵解过程和驱动细胞增殖,从而有效地抵消了GCs细胞凋亡。进一步机制研究表明,circDennd2a和LDHA之间的相互作用通过调节NAD+/NADH氧化还原增加了LDHA酶活性以增加糖酵解。这个过程增加了ATP和乳酸的产生,为CTX-KGN提供能量,从而刺激其增殖并恢复受损的卵巢功能。最终作者认为,源自间充质干细胞缺氧诱导的外泌体(HM-Exs)表现出增强卵巢糖酵解、减轻GCs细胞凋亡、恢复受破坏的发情周期、调节性激素水平和减少闭锁卵泡存在的显著能力,这些恢复作用共同促进POI模型大鼠的生育能力恢复。该研究表明HM-Exs-circDennd2a是POI治疗的潜在有效靶点,这也为POI患者的临床干预提供了新的途径。
该研究中使用本公司细胞上清外泌体提取试剂盒(UR52121)进行间充质干细胞外泌体的分离纯化,结果符合各检测指标要求,满足了客户的下游实验需求。
相关产品链接:细胞上清外泌体提取试剂盒 20 T -企业官网 (umibio.cn)
参考文献:Hypoxic mesenchymal stem cell-derived exosomal circDennd2a regulates granulosa cell glycolysis by interacting with LDHA. Stem Cell Res Ther. 2024 Dec 18;15(1):484.
获取全文请扫描下方二维码:

扫码关注更多