9 年
手机商铺
入驻年限:9 年
宇玫博
上海 浦东新区
技术服务、耗材、实验室仪器 / 设备、细胞库 / 细胞培养、论文服务、试剂、原辅料包材
生产厂商 经销商 科研机构
公司新闻/正文
687 人阅读发布时间:2025-06-23 15:18

近期,来自武汉大学人民医院的林方优教授,饶婷教授和程帆教授团队在Journal of Nanobiotechnology杂志发表了题为“CREB1/CRTC2 regulated tubular epithelial-derived exosomal miR-93-3p promotes kidney injury induced by calcium oxalate via activating M1 polarization and macrophage extracellular trap formation”的科研论文,IF=12.6。

研究背景:
肾结石(Kidney calculi)是一种常见的泌尿系统疾病,其中80%的肾结石由草酸钙(CaOx)组成。CaOx晶体在肾脏中的沉积会导致肾小管上皮细胞(renal tubular epithelial cell,RTEC)的毒性损伤,引发炎症反应,进而可能导致急性肾损伤。巨噬细胞具有功能可塑性,可以在特定刺激下分化为促炎性M1型或抗炎性M2型,其在CaOx晶体沉积后的肾脏炎症反应中扮演重要角色。外泌体(Exosome)是细胞间通讯的重要介质,能够携带生物活性物质(如细胞因子、miRNA、膜受体等)调节受体细胞的生理功能。关于Exosome介导的上皮-巨噬细胞通讯在CaOx诱导的肾损伤中的作用尚不清楚,本文旨在研究RTEC来源的外泌体如何向巨噬细胞传递遗传调节因子,为减轻CaOx沉积引起的肾脏损伤提供治疗途径。

研究成果及意义:
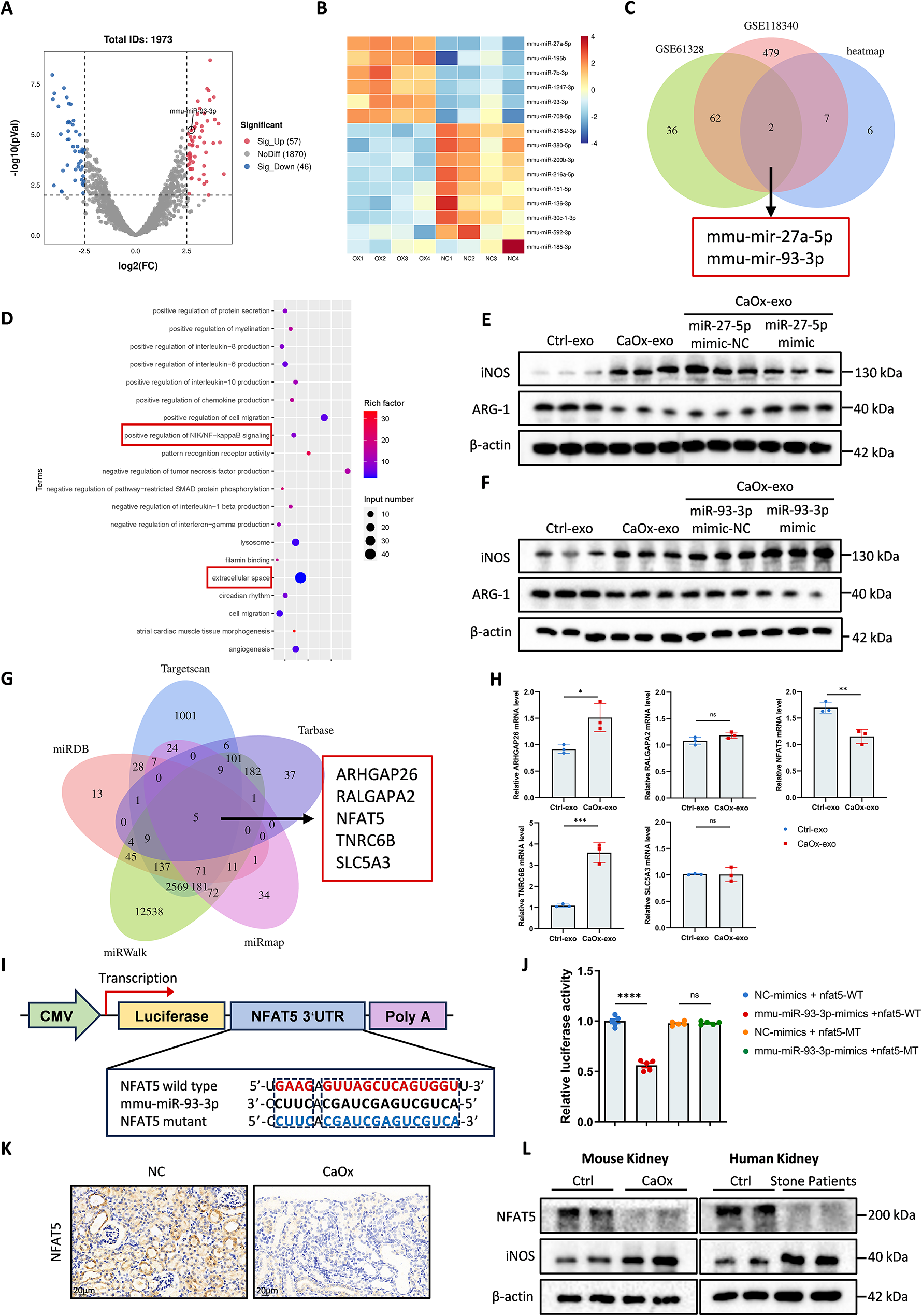
在本研究中,作者首先通过补充维生素D的高钙饮食构建了CaOx诱导的肾结石小鼠模型,并检测了肾结石小鼠模型和结石患者的血尿素氮、血清肌酐、尿钙和草酸水平,以及肾脏组织的病理变化。实验结果表明,在CaOx诱导的小鼠模型中,观察到肾脏皮质损伤加重,CaOx晶体在肾小管腔内沉积增加,同时巨噬细胞浸润显著增加。在肾结石患者的肾脏组织中,也观察到类似的现象,巨噬细胞浸润增加,且以M1型巨噬细胞为主。为了研究细胞外囊泡(EV)分泌在肾结石中的作用,作者检测了小鼠和人肾组织中与细胞外囊泡分泌相关的基因与蛋白的变化。结果显示,在CaOx诱导的肾结石小鼠和结石患者中,肾近曲小管上皮细胞的外泌体分泌增加,表现为Rab27a基因表达上调;通过免疫荧光、透射电子显微镜(TEM)和Western blot等技术检测到的外泌体标志物CD63、TSG101蛋白表达增加。这些结果表明,在肾结石的过程中,细胞外囊泡的分泌增加。为了研究CaOx刺激下肾小管上皮细胞(TCMK-1细胞)来源的外泌体对巨噬细胞极化的影响。作者使用TCMK-1细胞来源的外泌体与RAW264.7巨噬细胞共孵育,并且构建了Rab27a敲除小鼠模型。结果显示,TCMK-1细胞在CaOx刺激下分泌的外泌体(CaOx-exo)能够被RAW264.7细胞摄取,并诱导巨噬细胞向M1型极化,有助于促进炎症环境,表现为促炎细胞因子(IL-6、IL-8、TNF-α)分泌增加。随后作者通过miRNA测序发现,CaOx-exo中miR-93-3p表达显著上调,miR-93-3p是M1极化的主要因素,NFAT5是miR-93- 3 p的潜在靶基因。双荧光素酶报告基因检测、Western blot、RT-qPCR、免疫组化等实验证实NFAT5是一种在炎症和免疫反应中起关键作用的转录因子,其表达下调与促炎性M1型巨噬细胞极化相关。miR-93-3p能够直接靶向NFAT5 mRNA,抑制NFAT5表达。CaOx-exo通过外泌体-miR-93-3p/NFAT5轴调控肾结石肾损伤。RNA测序分析显示,CaOx-exo处理的巨噬细胞中NIK/NF-κB2信号通路相关基因表达上调。Western blot和免疫荧光染色实验证实miR-93-3p通过靶向NFAT5,影响NIK/NF-κB2信号通路的活性。NFAT5的下调导致NIK稳定性增加,进而激活NF-κB2信号通路,促进M1型巨噬细胞极化和METs释放,从而加重肾结石引起的炎症和肾损伤。Western blot和免疫共沉淀实验结果表明NFAT5能够通过Akt1/cIAP1/2途径促进NIK的泛素化和降解,抑制NIK/NF-κB2信号通路。总之,在CaOx-exo刺激下,miR-93-3p抑制NFAT5表达,从而阻断Akt1/cIAP1/2介导的NIK降解,导致NIK稳定性和NF-κB2信号通路活性增加。最后,作者筛选出miR-93-3p的转录激活因子CREB1/CRTC2复合体用来探究CaOx刺激miR-93-3p在TCMK-1细胞中表达增加的机制。ChIP-seq、CHIP、电泳迁移率变化分析(EMSA)和染色质免疫沉淀-qPCR(ChIP-qPCR)等实验结果表明,CREB1/CRTC2是miR-93 HG的特异性转录激活因子复合物,而CREB1对转录激活至关重要,CRTC2在增强转录方面发挥主导作用。在CaOx刺激下,CRTC2通过与CREB1结合,增强miR-93-3p的转录活性。
综上所述,作者认为CaOx晶体通过诱导肾小管上皮细胞分泌富含miR-93-3p的外泌体,激活巨噬细胞中的NIK/NF-κB2信号通路,促进M1型巨噬细胞极化和METs形成,进而加剧肾脏损伤。CREB1/CRTC2复合体通过调控miR-93-3p的表达,参与了CaOx诱导的肾脏炎症反应。NFAT5是miR-93-3p的直接靶点,其通过Akt1/cIAP1/2途径调控NIK/NF-κB2信号通路,抑制炎症反应。抑制miR-93-3p或激活NFAT5能够减轻CaOx诱导的肾脏损伤,为肾结石相关肾损伤的治疗提供了潜在的靶点。

该研究中使用本公司外泌体红色荧光标记染料(PKH26)(货号:UR52302) 标记TCMK-1细胞衍生外泌体的脂质双层。然后将RAW264.7 细胞与PKH26 标记的外泌体(3.5 × 107 particles/mL)孵育 24 小时,结果发现CaOx刺激TCMK-1细胞衍生的外泌体(CaOx-exo)能够被RAW264.7巨噬细胞成功摄取。


该研究中使用本公司外泌体荧光标记染料DIR(货号:UR21017)标记TCMK-1细胞衍生的外泌体,尾静脉注射进入小鼠体内,并在注射后6、12、24和48小时通过肺、肝脏和肾脏的体内成像跟踪其生物分布。结果发现排除其他器官的荧光干扰后,观察到外泌体的肾脏摄取随着时间的推移而增加,在48小时达到峰值。


相关产品链接:

参考文献:
CREB1/CRTC2 regulated tubular epithelial-derived exosomal miR-93-3p promotes kidney injury induced by calcium oxalate via activating M1 polarization and macrophage extracellular trap formation. Journal of Nanobiotechnology. 2025 Mar 12;23(1):204.
获取全文请扫描下方二维码:






扫码关注更多