9 年
手机商铺
入驻年限:9 年
宇玫博
上海 浦东新区
技术服务、耗材、实验室仪器 / 设备、细胞库 / 细胞培养、论文服务、试剂、原辅料包材
生产厂商 经销商 科研机构
公司新闻/正文
590 人阅读发布时间:2025-06-09 14:46

近期,来自军事医学研究院生物工程研究所的魏从文教授团队在Molecular cancer杂志发表了题为“GP73-dependent regulation of exosome biogenesis promotes colorectal cancer liver metastasis”的科研论文,IF=27.7。

研究背景:
结直肠癌(Colorectal cancer,CRC)是全球第三大常见恶性肿瘤,也是导致癌症相关死亡的第二大原因。大约70% 的结直肠癌患者优先向肝脏转移(CRLM),且这些患者的预后较差,肝转移是这些患者死亡的主要原因。外泌体是细胞分泌的具有脂质双层膜的纳米囊泡。肿瘤来源的外泌体可介导肿瘤-间质通讯和转移前生态位的形成,并通过调节分子向靶细胞的水平转移来促进肿瘤进展、侵袭和转移。GP73是一种高尔基体膜蛋白,其作用是通过调节上皮-间质转化(Epithelial-Mesenchymal Transition,EMT)相关因子的转运来调节癌症的转移。研究表明GP73与MVBs重叠,并通过其胆固醇结合能力刺激外泌体的生物发生。GP73与多种肝脏疾病和癌症相关,但在非肥胖代谢功能障碍相关脂肪性肝病(MASLD)和肥胖相关MASLD中,GP73与CRC肝转移的关系尚不清楚。本研究旨在探讨GP73在CRC肝转移中的作用及其潜在机制,特别是GP73如何通过调节外泌体生物合成来促进CRC肝转移。并探讨了GP73阻断作为一种潜在的治疗策略,以期为CRC肝转移的治疗提供新的思路和方法。

研究成果及意义:
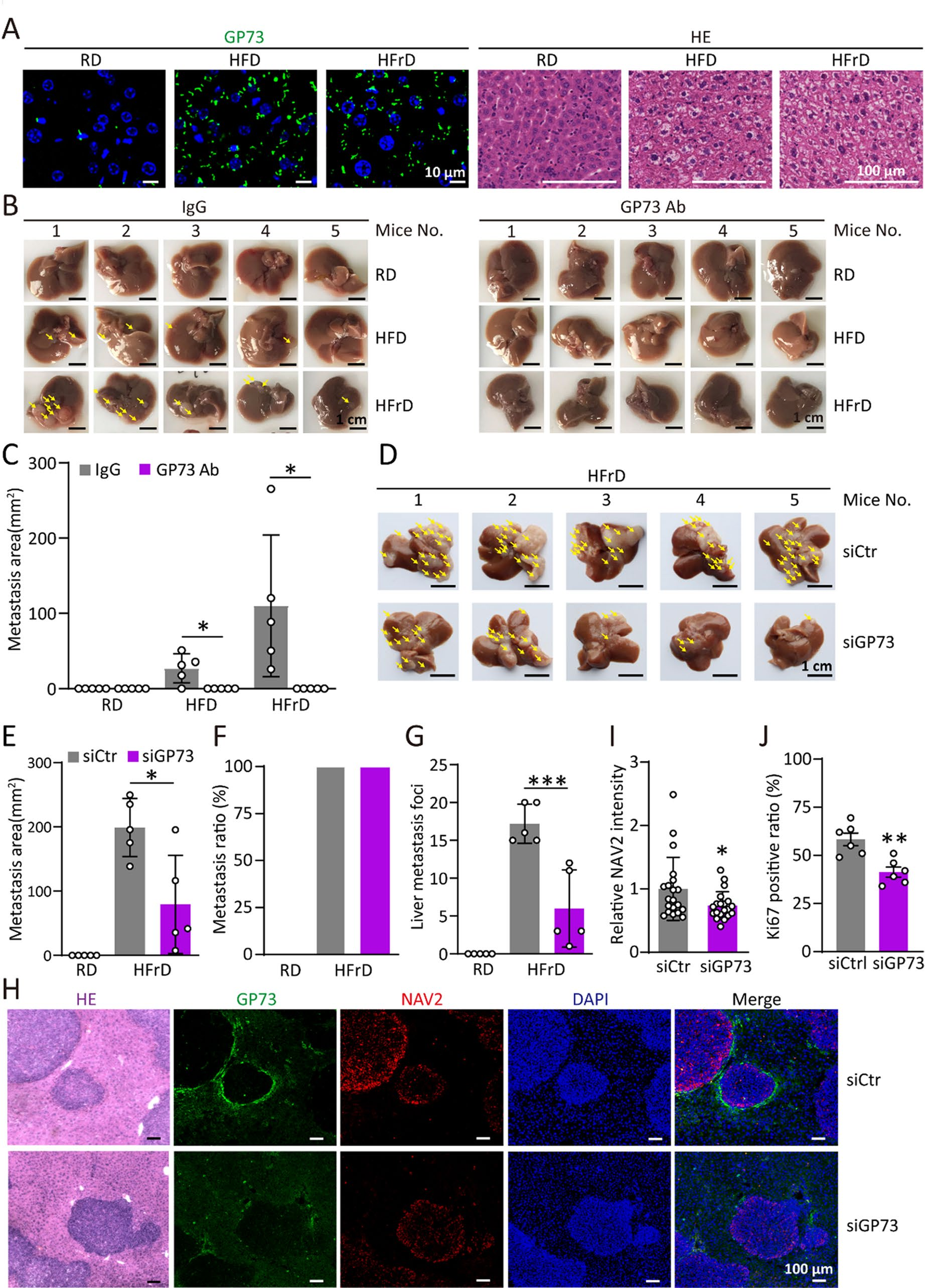
在本研究中,作者首先检测了50名健康对照、53名无肝转移的CRC患者和34名有肝转移的CRC患者的血清GP73水平,并分析了4名健康个体和8名CRLM患者的肝脏组织中GP73的表达。ELISA实验结果表明,与健康对照和无肝转移的CRC患者相比,有肝转移的CRC患者血清中GP73水平显著升高。免疫荧光和RT-qPCR实验结果表明在CRLM患者的肝脏中,GP73在肝细胞中的表达增加,且主要与白蛋白共定位。为了确定GP73高表达的肝细胞是否会影响结直肠癌的肝转移,作者通过尾静脉注射AAV病毒载体,构建了高肝GP73表达的小鼠模型,在AAV注射后28天,脾内注射MC38细胞,使AAV- GP73在肝脏中表达,之后注射GW4869,观察对转移瘤的影响。研究结果表明抑制外泌体产生后转移瘤的生长被部分阻断。因此,肝脏中GP73的上调主要是通过外泌体促进CRC的肝转移。
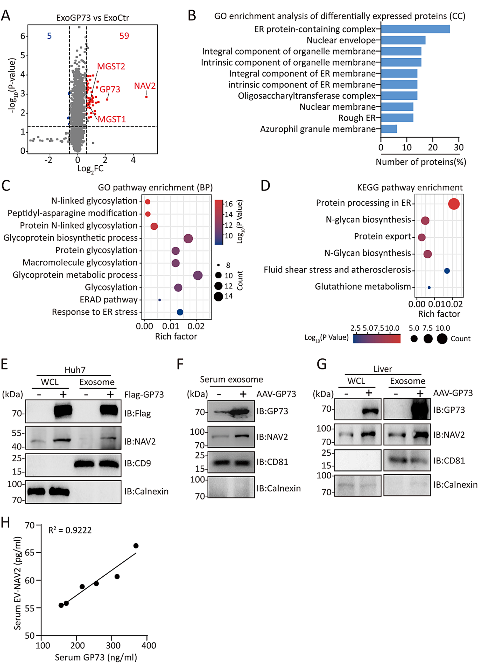
为了阐明GP73在外泌体生物发生中的作用,作者采用超速离心的方法从转染了Flag-vector (ExoCtr)和Flag-GP73 (ExoGP73)的Huh-7肝细胞的条件培养基中提取了外泌体进行实验。研究结果显示GP73过表达的肝细胞分泌的外泌体数量和蛋白含量显著增加。为了进一步研究GP73在外泌体分泌中的作用,作者构建了GP73全基因敲除(GP73- ko)和野生型(WT)小鼠模型,研究结果显示注射GP73-KO小鼠在相同量的血清中的外泌体颗粒浓度比WT小鼠低70%。为了了解GP73在调节MVB数量和外泌体产生中的作用机制,作者进行了荧光胆固醇结合实验,结果发现GP73通过与胆固醇相互作用调节胆固醇含量来调节外泌体的生物发生。这些研究结果表明GP73在体外和体内调节外泌体的生物发生。
为了确定来自GP73高含量肝细胞的外泌体是否直接在肝转移中发挥作用,作者制备了来自AAV- V注射小鼠(ExoCtr)或AAV - GP73注射小鼠(ExoGP73)的肝外泌体,然后进行了伤口愈合迁移实验和transwell实验。研究结果表明,与ExoCtr处理的MC38细胞相比,ExoGP73直接处理的MC38细胞表现出更强的迁移能力。transwell实验结果表明,ExoGP73显著增强了细胞的运动性和侵袭性。为了进一步确定ExoGP73是否直接在体内肝转移中发挥作用,作者将ExoGP73或ExoCtr通过尾静脉注射给WT小鼠,结果表明用ExoGP73处理的5只小鼠中有5只出现严重的肝转移,ExoGP73增加了转移灶的大小和数量,同时促进了肝脏转移性肿瘤的生长。这些研究结果表明ExoGP73是通过外泌体在体内肝转移中发挥作用。
为了确定参与ExoGP73前转移作用的因素,作者通过TMTlabeled质谱(MS)对ExoCtr和ExoGP73进行了定量蛋白质组学分析,KEGG分析表明参与多种途径的蛋白质,包括蛋白质输出、内质网蛋白质加工和N -聚糖生物合成,在ExoGP73中富集;ExoGP73中其他差异表达蛋白通常与HCC相关,在ExoGP73中比在ExoCtr中更丰富。为了确定体内GP73高含量肝细胞是否分泌外泌体NAV2,作者通过免疫印迹分析了AAV-V和AAV-GP73小鼠血清和肝脏中纯化的外泌体中NAV2的表达。结果显示在AAV-GP73小鼠的血清和肝组织中,外泌体NAV2的丰度增加了2- 4倍。为了确定高GP73的肝细胞是否可以通过分泌富含NAV2的外泌体介导远端通讯来影响结直肠癌的肝转移。作者用前面构建的尾静脉注射AAV-V或AAV-GP73产生肝脏GP73高表达的小鼠进行实验,结果显示高表达的肝细胞GP73促进了转移的生长,增加了转移灶的数量;而GP73中和抗体(GP73 Ab)治疗显著阻断了GP73诱导的非肥胖MASLD小鼠的肝转移。在注射siNAV2以降低肝细胞NAV2表达的AAV-GP73小鼠中,肿瘤转移的生长和数量被部分阻断。这些研究结果表明,GP73过表达的肝细胞外泌体中NAV2蛋白含量增加,且在体外和体内实验中,NAV2的敲低能够抑制由GP73诱导的肿瘤细胞侵袭能力。在高脂饮食(HFD)或高果糖饮食(HFrD)诱导的肥胖小鼠中,GP73阻断能够显著抑制CRC肝转移的增加。
综上所述,作者认为GP73在CRC肝转移中起着关键作用,通过增加NAV2蛋白的含量,调节外泌体的生物合成,从而促进了肿瘤细胞的侵袭和转移。GP73阻断能够抑制由高脂饮食或高果糖饮食诱导的肥胖小鼠中CRC肝转移的增加,GP73阻断可能是一种潜在的治疗策略。这项研究不仅揭示了GP73在CRC肝转移中的作用机制,还为开发新的治疗策略提供了理论依据。通过靶向GP73,能够有效抑制CRC肝转移,为改善CRC患者的预后提供了新的方向。

该研究中使用本公司血清-血浆外泌体提取纯化试剂盒升级版(UR52151)进行AAV- V注射小鼠(ExoCtr)和AAV - GP73注射小鼠(ExoGP73)血清外泌体的提取纯化,结果符合各检测指标要求,满足了客户下游实验需求。




相关产品链接:血清-血浆外泌体提取纯化试剂盒升级版-20T-企业官网 (umibio.cn)

参考文献:
GP73-dependent regulation of exosome biogenesis promotes colorectal cancer liver
metastasis. Molecular Cancer. 2025 May 26;24(1):151.
获取全文请扫描下方二维码:






扫码关注更多