9 年
手机商铺
入驻年限:9 年
宇玫博
上海 浦东新区
技术服务、耗材、实验室仪器 / 设备、细胞库 / 细胞培养、论文服务、试剂、原辅料包材
生产厂商 经销商 科研机构
公司新闻/正文
915 人阅读发布时间:2024-12-18 10:06

近期,来自广州中医药大学第一附属医院的高洁教授团队在Journal of cellular and molecular medicine杂志发表了题为“Exosome-delivered miR-410-3p reverses epithelial-mesenchymal transition, migration and invasion of trophoblasts in spontaneous abortion”的科研论文,IF=5.3。

研究背景:
自然流产(Spontaneous abortion,SA)指在胎儿存活之前自然终止妊娠,包括从受孕到第24胎周的所有流产。全世界每年大约发生2300万例SA,相当于每分钟44。SA是一个复杂的病理过程,涉及母胎界面的多种因素,严重危害女性的生殖健康。在人胎盘的早期发育过程中,绒毛中的细胞滋养层(cytotrophoblasts,CTB)增殖并分化为合体滋养层细胞(syncytiotrophoblasts,STB)和绒毛外滋养层细胞(extravillous trophoblasts,EVT),而EVT是重要的胎盘成分,在胚胎植入和妊娠中起着关键作用。上皮-间充质转化(epithelial‐mesenchymal transition, EMT)被认为参与CTB向EVT的分化,并调节EVT迁移和侵袭。外泌体miRNA在胚胎发育和细胞通讯中起重要作用,其具体调控途径对研究SA发病机制至关重要。

研究成果及意义:
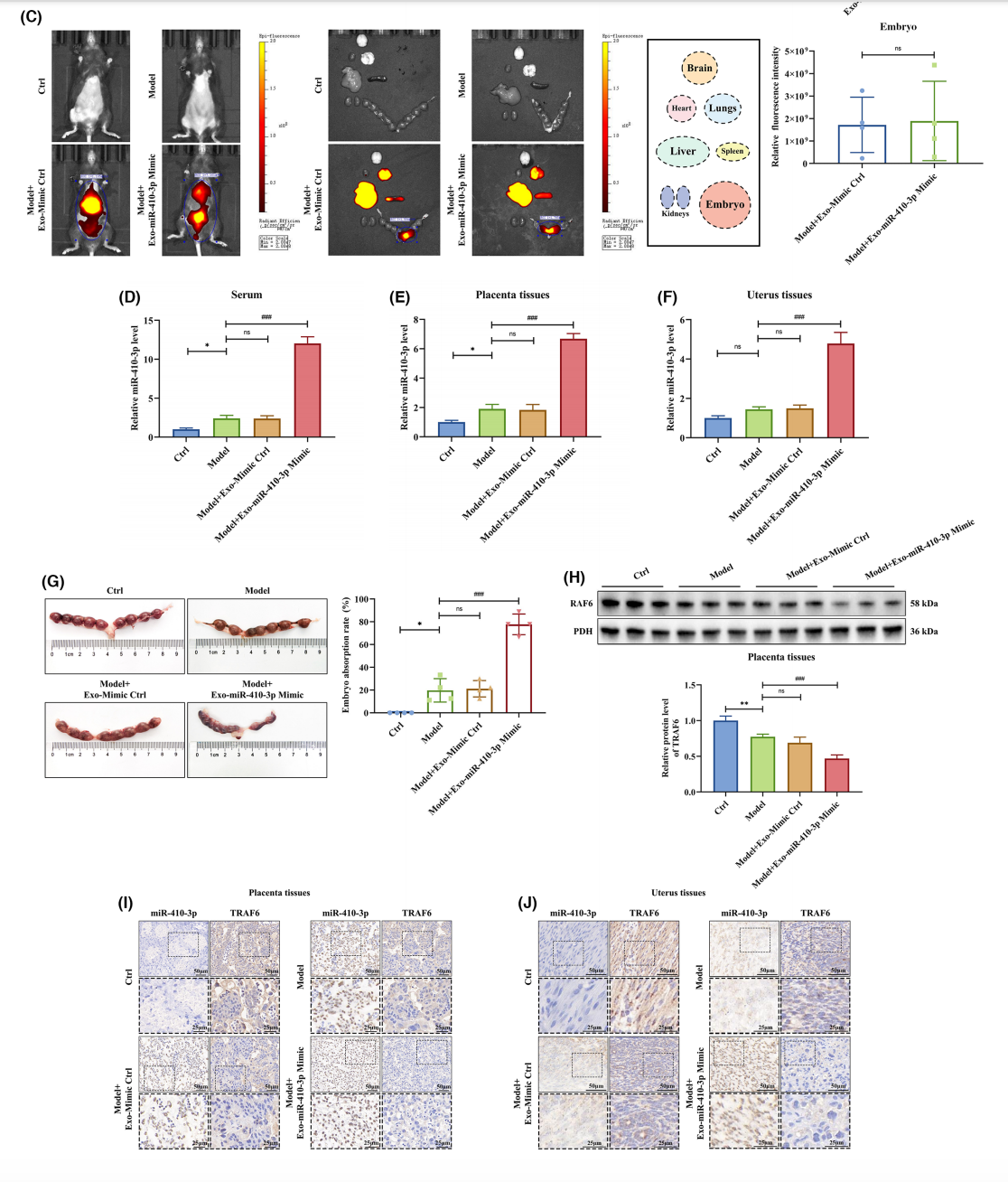
为了研究SA患者血清外泌体对滋养层EMT、迁移和侵袭的作用,作者从正常意外妊娠流产对照(normal control,NC)患者和SA患者中分离外泌体,然后通过透射电子显微镜 (TEM) 、纳米粒子示踪分析(NTA)和蛋白质印迹表征。此外,作者通过miRNA测序鉴定外泌体 miRNA谱,并通过划痕伤口愈合和transwell测定检测血清外泌体对滋养层迁移和侵袭的影响。与此同时,作者利用实时定量 PCR(RT-PCR) 、WESTERN BLOTTING和双荧光素酶报告基因测定揭示其他潜在机制。最后,作者采用动物实验探讨外泌体miR-410-3p对小鼠胚胎吸收的影响。实验结果表明,SA患者的血清外泌体抑制滋养层EMT,降低其体外迁移和侵袭能力。miRNA测序显示miR-410-3p在SA血清外泌体中上调。功能实验表明,SA血清外泌体是通过释放miR-410-3p抑制滋养层EMT、迁移和侵袭。机制研究表明,SA血清外泌体miR-410-3p通过在转录后水平靶TRAF6来抑制滋养层细胞 EMT、迁移和侵袭。此外,SA血清外泌体miR-410‐3p还通过靶向滋养细胞中的TRAF6抑制p38 MAPK信号通路。动物实验表明,载有miR-410-3p模拟物的牛奶外泌体到达母胎界面,加剧了雌性小鼠的胚胎吸收。临床数据显示,SA患者胎盘绒毛中miR-410‐3p和TRAF6表达异常且呈负相关。最终作者认为,外泌体来源的miR-410-3p在SA血清和滋养层细胞的细胞间通讯中起重要作用,这项研究成果阐述了血清外泌体miRNA调节SA患者滋养层细胞的一种新机制,为SA的临床治疗提供了一个新的潜在治疗靶点。

该研究使用了本公司血液外泌体提取纯化试剂盒(货号:UR52136)进行血清外泌体的提取,结果符合各检测指标要求,满足了客户的下游实验需求。


该研究使用了本公司外泌体红色荧光标记染料(PKH26)(货号:UR52302)标记正常意外妊娠的流产对照组和自然流产病人血清来源的外泌体,并通过荧光显微镜观察确认了HTR-8细胞对其内化作用。


该研究使用了本公司牛奶外泌体(货号:UR53201)进行miR-410-3p mimic的装载,结果符合各检测指标要求,满足了客户的下游实验需求。


相关产品链接:



参考文献:
Exosome-delivered miR-410-3p reverses epithelial-mesenchymal transition, migration and invasion of trophoblasts in spontaneous abortion. J Cell Mol Med. 2024 Feb;28(3):e18097.
获取全文请扫描下方二维码:





扫码关注更多