9 年
手机商铺
入驻年限:9 年
宇玫博
上海 浦东新区
技术服务、耗材、实验室仪器 / 设备、细胞库 / 细胞培养、论文服务、试剂、原辅料包材
生产厂商 经销商 科研机构
公司新闻/正文
386 人阅读发布时间:2024-09-23 09:20

近期,来自中山大学第三附属医院神经外科的王辉教授团队在Journal of Nanobiotechnology杂志发表了题为“Enhancing intraneural revascularization following peripheral nerve injury through hypoxic Schwann-cell-derived exosomes: an insight into endothelial glycolysis”的科研论文,IF=10.6。
研究背景:
周围神经系统(peripheral nervous system,PNS)包括神经内的轴突、髓鞘和血管,是成年哺乳动物受伤后的可再生组织。与非再生性中枢神经系统 (non-regenerative central nervous system,CNS) 相比,PNS虽然具有较强的再生潜力,但由于其再生的速度和效率缓慢,周围神经损伤(peripheral nerve injury,PNI)通常会引发结构和功能恢复缓慢,进而导致感觉、运动和自主神经功能部分或完全丧失。血管网络是PNS不可或缺的组成部分,在维持神经系统微环境的动态平衡和促进神经结构修复、发育以及功能恢复方面发挥着关键作用。血管管腔表面的内皮细胞 (endothelial cells,EC) 通常在成熟血管中保持静止状态,以维护血管稳态,并在受伤后会转变为活跃的促血管生成状态。此外,作为PNS的神经胶质细胞,雪旺细胞(schwann cell,SCs)通过多种途径促进轴突再生、伸长和髓鞘再生,对损伤后的再生过程产生重大影响。
研究成果及意义:
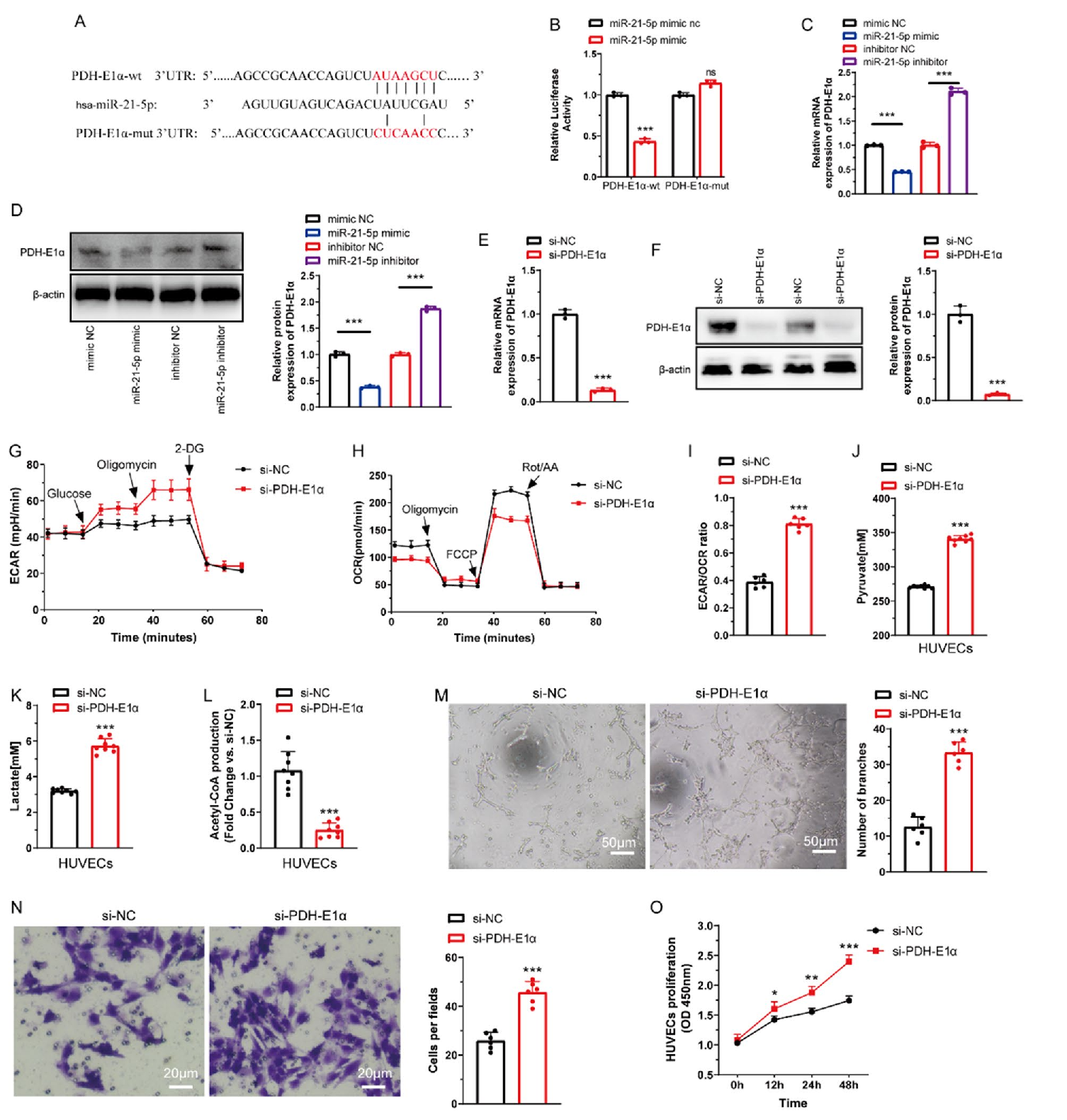
在该研究中,作者专注于EC驱动的神经内血运重建 ( intraneural revascularization,INRV ) 和雪旺细胞衍生的外泌体(SCs-Exos)在PNI中的相互作用及潜在机制。实验结果表明,SCs-Exos 可以增强糖酵解代谢并同步抑制内皮氧化磷酸化(oxida-tive phosphorylation,OXPHOS),以促进 PNI后的神经内血运重建、轴突再生和功能恢复。SCs-Exos转运的miR-21-5p主要通过靶向 VHL (von Hippel-Lindau)来增强 HIF-1α(hypoxia-inducible factor-1α)稳定介导的内皮糖酵解并破坏 PDH-E1α(pyruvate dehydrogenase-E1α )介导的 OXPHOS 来调节 ECs 的代谢,以促进损伤后的INRV。此外作者还发现,在缺氧条件下,miR-21-5p 数量显著增加,这进一步增强了有利于糖酵解的代谢转变过程。这两种途径相互影响并共同增强内皮糖酵解,从而缓解了PNI后受扰动轴突的变性并促进血管生成。该研究揭示了 PNI 后 INRV 的一种新的内在机制,其原理的靶向性也为 PNS 的损伤后再生和修复提供了新的治疗策略。
该研究中使用了本公司外泌体荧光染料DIR(货号:UR21017)标记雪旺细胞外泌体,与人脐静脉内皮细胞共孵育24小时后进行DAPI染色,最终使用共聚焦荧光显微镜进行观察,从而确认了人脐静脉内皮细胞对雪旺细胞外泌体的正常摄取。

相关产品链接:外泌体荧光染料(DIR)-企业官网 (umibio.cn)
参考文献:Enhancing intraneural revascularization following peripheral nerve injury through hypoxic Schwann-cell-derived exosomes: an insight into endothelial glycolysis. J Nanobiotechnology. 2024 May 24;22(1):283.
获取全文请扫描下方二维码:


扫码关注更多