9 年
手机商铺
入驻年限:9 年
宇玫博
上海 浦东新区
技术服务、耗材、实验室仪器 / 设备、细胞库 / 细胞培养、论文服务、试剂、原辅料包材
生产厂商 经销商 科研机构
公司新闻/正文
342 人阅读发布时间:2025-09-24 14:00

近期,来自四川大学华西医院的黄灿华教授和陈海宁教授团队在Gut杂志发表了题为“Extracellular vesicle-induced lipid dysregulation drives liver premetastatic niche formation in colorectal cancer”的科研论文,IF=25.8。

研究背景:
肝转移是结直肠癌(CRC)患者死亡的主要原因,每年全球约有90万人死亡,超过70% 的CRC患者最终将发展为肝转移。转移前微环境(pre-metastatic niche,PMN)是在远处器官中形成的特殊微环境,可促进弥散性肿瘤细胞的存活和增殖,从而促进转移性定植。癌细胞释放的细胞外囊泡(EVs)等可溶性因子对PMN的建立和转移至关重要。近年来的研究发现,肿瘤来源的EVs能够调节肝脏功能并促进脂肪肝的形成,但CRC如何影响肝脏代谢并促进PMN形成的机制尚不清楚。

研究成果及意义:
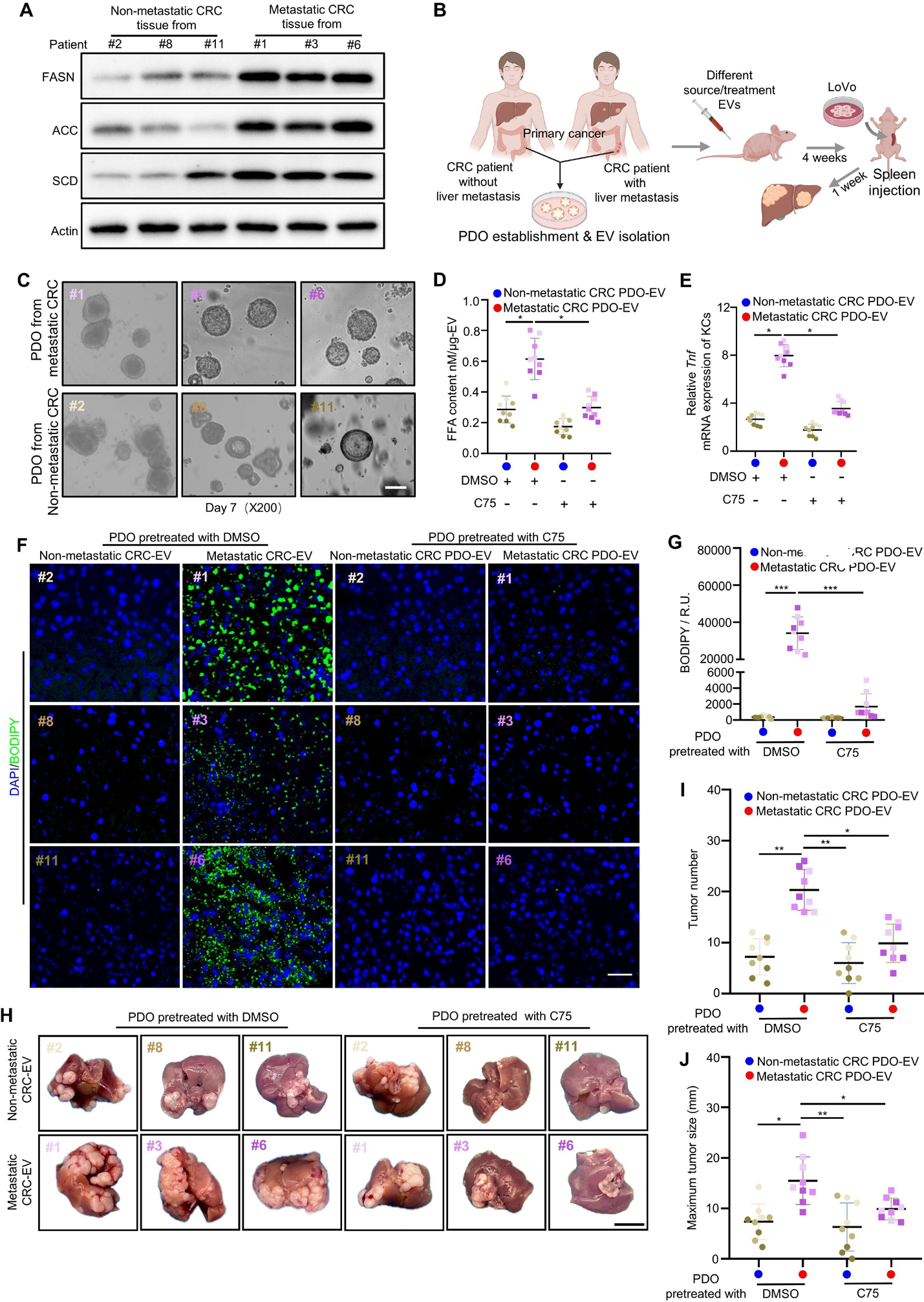
在本研究中,作者首先通过脾脏注射CRC细胞(CT26)构建肝转移小鼠模型,并筛选出具有高肝转移潜力的细胞亚群(CT26R2)。然后从高转移细胞(CT26R2)和对照细胞(CT26)中提取EVs,并利用本公司的DIR荧光染料进行标记,追踪其在体内的分布。结果发现高转移细胞来源的EVs(CT26R2-EVs)被肝脏中的Kupffer细胞(KCs)摄取后,能显著诱导肝脏脂质积累,而对照细胞来源的EVs(CT26-EVs)荧光效果较弱。表明CT26R2-EVs具有更强的致肝转移能力。为了进一步研究EVs在结直肠癌肝转移(CRLM)中的作用,作者在两种细胞系中敲除了囊泡分泌的关键调节因子Rab27a,EVs尾静脉注射到小鼠体内。结果发现不同结直肠癌细胞系分泌的EVs的差异是促进CRLM的关键介质。随后作者对经EVs处理的肝脏组织进行非靶向、靶向脂质组学和单细胞RNA测序(scRNA-seq)分析。脂质组学结果发现CT26R2-EVs中饱和脂肪酸(FA)合成通路显著上调,导致其促脂肪生成的脂质水平升高。scRNA-seq测序结果发现EVs诱导免疫细胞组成改变和免疫抑制因子的上调,cDC1减少、SPP1+巨噬细胞增多。肝脏中的Kupffer细胞(KCs)是响应EVs的关键细胞群体,其内部的TNFα信号炎症通路被显著激活。为了评估抑制脂质合成是否能减少EVs诱导的肝脂质积累和转移能力,作者使用FASN抑制剂(C75 或Orlistat)处理小鼠,以抑制脂肪酸合成。结果发现FASN抑制剂处理可以减少高转移CRC细胞分泌的EVs的促转移能力,也可以减少EVs诱导的肝脏脂质积累和肝转移的发生,表明靶向脂质合成是可行的治疗策略。为了研究KCs在EVs介导的肝脂质代谢紊乱中的作用,作者通过荧光标记EVs和使用氯瞵酸盐(clodronate)脂质体耗竭肝脏中的Kupffer细胞(KCs),然后观察EVs能否继续诱导脂质积累。结果发现耗竭KCs后,EVs无法再诱导肝脏脂质积累和促转移效应。EVs被KCs摄取后,诱导其分泌TNFα,进而驱动全身性的肝脏脂质代谢紊乱。为了分析CRC患者的肿瘤组织样本和类器官(PDOs)的FA合成水平,并测试FASN抑制剂的效果,作者收集了CRC患者的肿瘤组织样本,并构建了CRC患者来源的类器官(PDOs),结果发现晚期CRC患者的肿瘤组织中FA合成活性显著升高;在类器官模型中,抑制FA合成可减轻其EVs诱导肝脂质积累和转移能力,直接将基础研究发现与临床情况联系起来。

综上所述,作者认为高转移CRC细胞衍生的EVs通过诱导肝脏脂质代谢紊乱,促进炎症和免疫抑制微环境的形成,从而推动CRC的肝转移。抑制高转移CRC细胞中的饱和脂肪酸合成可以减少肝脏脂质积累和肝转移。靶向脂质合成,无论是针对肝脏还是CRC细胞,都可以显著减少EVs诱导的肝转移,为预防肝转移提供了新的治疗思路。本文不仅揭示了CRC通过EVs重编程肝脏代谢并构建脂肪肝样免疫抑制微环境的机制,而且在人源样本和类器官(PDOs)中均得到验证,为开发新的治疗策略提供了科学依据。

该研究中使用本公司的外泌体荧光染料DIR(货号:UR21017)对CT26 和 CT26R2细胞来源的EVs进行标记,结果符合各检测指标要求,满足了客户下游实验需求。


参考文献:
Extracellular vesicle-induced lipid dysregulation drives liver premetastatic niche formation in colorectal cancer. Gut. 2025 June 25:gutjnl-2025-334851.
扫码下载文献:
