9 年
手机商铺
入驻年限:9 年
宇玫博
上海 浦东新区
技术服务、耗材、实验室仪器 / 设备、细胞库 / 细胞培养、论文服务、试剂、原辅料包材
生产厂商 经销商 科研机构
公司新闻/正文
222 人阅读发布时间:2025-09-09 14:43

近期,来自华中科技大学同济医学院附属协和医院的程敏教授团队在small杂志发表了题为“Lung-Derived Small Extracellular Vesicles Containing miR-15a-5p/miR-96-5p Promote Myocardial Fibrosis in Hypertrophic Cardiomyopathy via Targeting SMAD7”的科研论文,IF=12.1。

研究背景:
肥厚型心肌病(hyper-trophic cardiomyopathy,HCM)是一种常见的心肌病,其特征是左心室心肌异常肥厚,它是年轻人猝死的一个重要原因。心肌纤维化(Myocardial Fibrosis)是HCM的一个关键病理特征,具体表现为心肌组织中胶原蛋白过度沉积和瘢痕形成,从而导致心脏僵硬、舒张功能受损,并成为恶性心律失常的病灶,显著增加了心力衰竭和猝死的风险。小细胞外囊泡(sEVs)是由细胞分泌的纳米级膜性囊泡,近年来越来越多的研究表明,sEVs在多种心血管疾病(包括冠状动脉疾病、心衰和房颤)中介导细胞间通讯中起着关键作用,还能促进组织间的交流。尽管sEVs在心血管疾病中的作用逐渐被认识,但其在HCM相关心肌纤维化中的具体机制尚不清楚。

研究成果及意义:
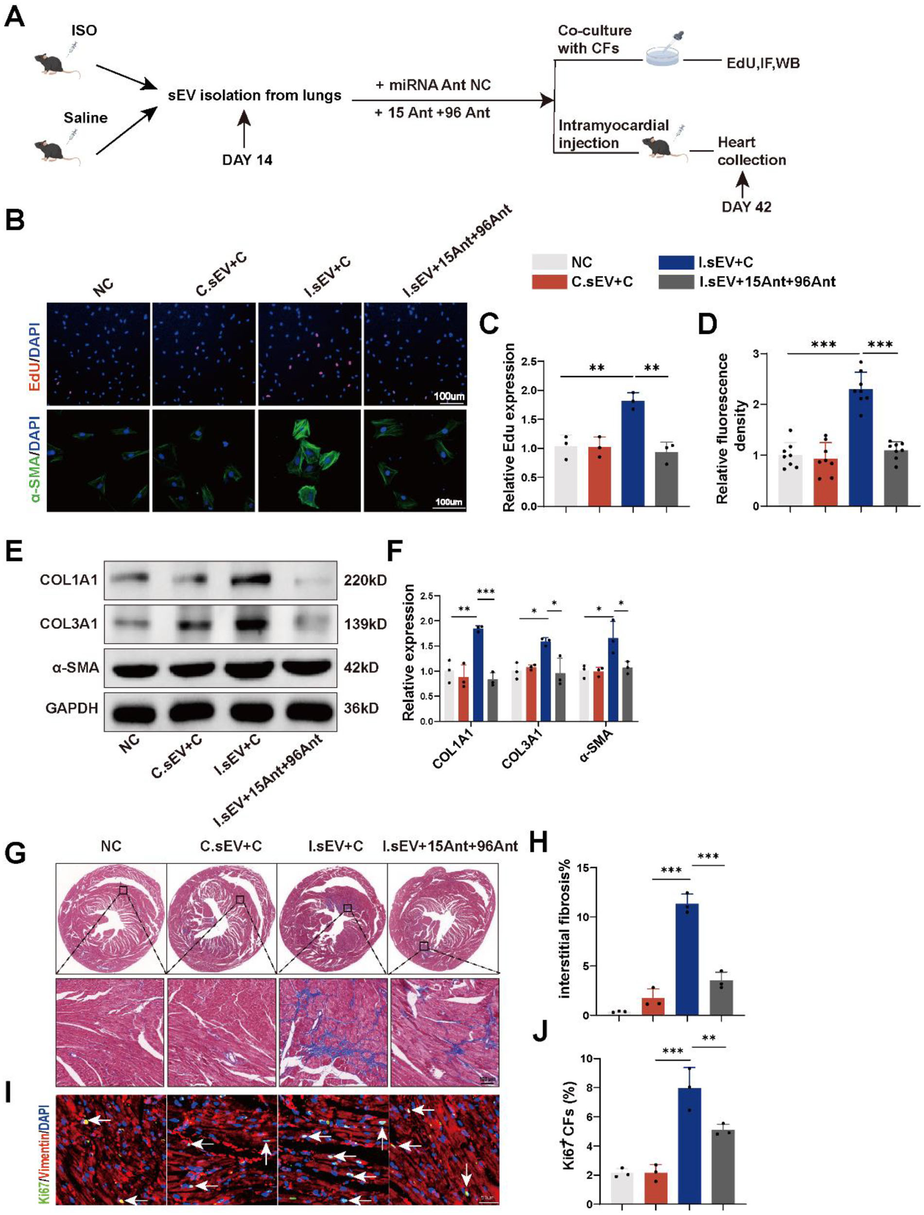
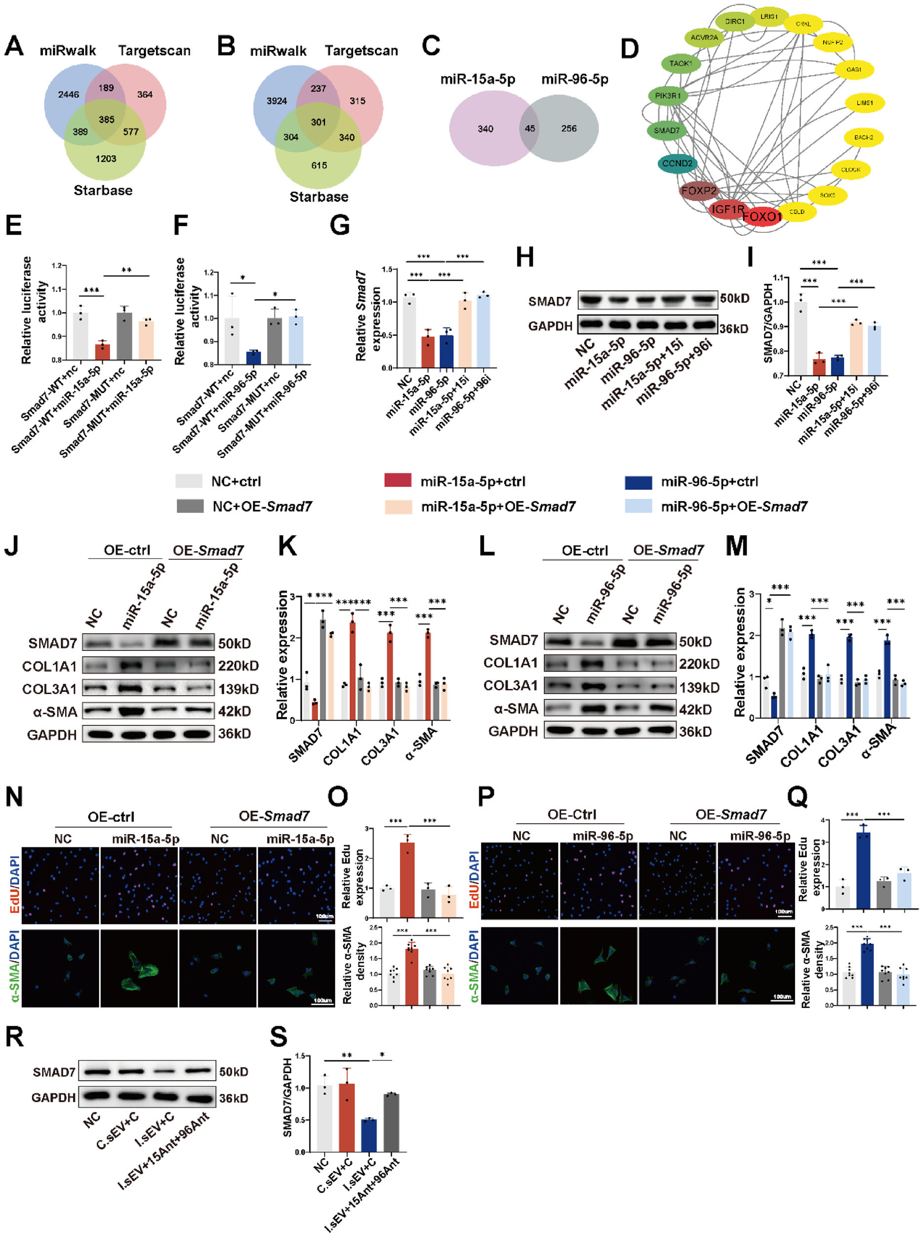
在本研究中,作者首先从HCM患者和健康对照组中收集血液样本,分离出小细胞外囊泡(sEVs),并使用TEM,NTA和Western blot鉴定了sEVs。接着通过miRNA芯片分析初步筛选出差异表达的miRNA,进一步通过qRT-PCR验证miR-15a-5p和miR-96-5p的表达水平。结果发现HCM患者血清中的miR-15a-5p和miR-96-5p水平显著高于无心肌纤维化的HCM患者和健康对照组。为了探讨心肌循环sEV中miR-15a-5p和miR-96-5p在心肌纤维化发展过程中的变化,作者建立了8周龄C57BL/6J小鼠心肌纤维化模型,连续14天腹腔注射异丙肾腺素(ISO)。结果发现血清和心肌循环sEV中,ISO处理的小鼠第2周开始miR-15a-5p和miR-96-5p水平上升,第4周达到峰值,第8周恢复到基线水平,而在非sEV组分中未观察到显著变化。这表明心肌循环中的miR-15 a-5p和miR-96- 5p主要存在于sEV中,并可能参与了心肌纤维化。心肌纤维化的病理生理包括心肌成纤维细胞的增殖和分化,以及心肌细胞凋亡的增加。为了探讨心肌循环miR-15a-5p和miR-96-5p的靶细胞,作者用miRNA模拟物转染新生大鼠心肌细胞(NRCMs)和新生大鼠心脏成纤维细胞((NRCFs),结果发现转染miRNA模拟物的NRCFs中α-平滑肌肌动蛋白(α-SMA)的表达和胶原沉积显著增加,特异性miRNA抑制剂降低了NRCFs的增殖和分化;与对照组相比,转染miRNA模拟物并没有增加NRCMs的凋亡。因此确定心肌循环miR-15a-5p和miR-96-5p增加的主要靶细胞是心脏成纤维细胞。为了确定心肌纤维化过程中miR-15a-5p和miR-96-5p的组织来源,作者分析了它们在正常C57BL/6J小鼠的心、肝、脾、肺和肾等各组织中的表达水平。结果发现与脾源性sEVs相比,肺源性sEVs中成熟的miR-15a-5p和miR-96-5p显著上调。为了获得肺源性sEVs进入心脏成纤维细胞的证据,作者使用了AAV9-SFTPC-CD63-GFP载体,随后通过荧光显微镜观察到AAV9-SFTPC-CD63-GFP注射小鼠的心脏成纤维细胞中可见强的GFP绿色荧光信号,证明了心脏成纤维细胞对肺源性sEVs的摄取。为了研究肺源性sEVs在心肌纤维化中的作用,作者使用本公司的试剂盒从ISO处理或生理盐水对照的小鼠中分离出这些囊泡。体外实验表明,经ISO处理的小鼠肺源性sEVs与NRCFs共培养48h后显著促进NRCFs的增殖和分化。在体内实验中,将ISO处理的小鼠的肺源性sEVs注射到心肌内多个部位,结果表明ISO处理的小鼠的肺源性sEVs引起胶原沉积增加和心肌成纤维细胞的增殖,转染miRNA拮抗剂可显著降低胶原沉积和心肌成纤维细胞的增殖。总之,肺源性sEVs在体外和体内均可通过促进心脏成纤维细胞的增殖和分化而促进心肌纤维化的进展。为了阐明miR-15a-5p和miR-96-5p促进心肌纤维化的机制,作者使用miRwalk、miRbase和TargetScan等数据库预测了它们的靶基因,并通过双荧光素酶报告基因实验验证其与SMAD7的直接相互作用。结果发现miR-15a-5p和miR-96-5p直接靶向SMAD7的3'UTR,并且在心肌成纤维细胞中抑制SMAD7的表达。随后作者构建了SMAD7过表达质粒并转染NRCFs,结果发现SMAD7过表达显著减少了miR-15a-5p和miR-96-5p诱导的细胞增殖和分化。

综上所述,作者认为肺源性sEVs通过携带miR-15a-5p和miR-96-5p,靶向SMAD7,降低了SMAD7的表达,从而促进心肌成纤维细胞的增殖和分化,加剧心肌纤维化。miR-15a-5p和miR-96-5p不仅是检测HCM伴心肌纤维化的潜在生物标志物,而且是治疗干预的靶点,这些关于心肌纤维化分子机制的见解为开发新的诊断工具和治疗策略提供了重要的科学依据,有望改善HCM患者的预后。

该研究中使用本公司的组织外泌体提取纯化试剂盒(货号:UR52161)对肝脏组织来源的外泌体进行提取纯化,结果符合各检测指标要求,满足了客户下游实验需求。

参考文献:
Lung-Derived Small Extracellular Vesicles Containing miR-15a-5p/miR-96-5p Promote Myocardial Fibrosis in Hypertrophic Cardiomyopathy via Targeting SMAD7. small. 2025 July 31:e01610.
相关产品:UR52161
获取全文请扫描下方二维码:


扫码关注更多