9 年
手机商铺
入驻年限:9 年
宇玫博
上海 浦东新区
技术服务、耗材、实验室仪器 / 设备、细胞库 / 细胞培养、论文服务、试剂、原辅料包材
生产厂商 经销商 科研机构
公司新闻/正文
475 人阅读发布时间:2025-04-25 17:10

近期,来自四川大学华西医院的魏鑫教授和宋涂润教授团队在International Journal of Surgery杂志发表了题为“Human umbilical cord mesenchymal stem cells-derived extracellular vesicles ameliorate kidney ischemia-reperfusion injury by suppression of senescent tubular epithelial cells: experimental study.”的科研论文,IF=12.5。

研究背景:
肾脏移植(Kidney transplantation)是治疗终末期肾病的最佳方法,但供体肾脏短缺的问题一直未解决。供体肾脏在移植过程中不可避免地会经历缺血和再灌注损伤,而边缘供体肾脏更容易受损且自我修复能力较差,导致移植后肾脏相关并发症的发生率较高。细胞衰老(Cellular senescence)是细胞在受到刺激后介于正常细胞和死亡细胞之间的一种状态,与组织损伤后的恶化和再生能力降低有关。在肾缺血再灌注损伤(ischemia/reperfusion Injury,IRI)中,细胞衰老的作用具有双重调节功能,调节衰老细胞可能是改善供体肾脏结果的潜在治疗靶点。人脐带间充质干细胞衍生的外泌体(HUMSC-EVs)在免疫调节和组织微环境稳态中起重要作用,能够通过减少氧化损伤、炎症细胞因子表达、抑制细胞凋亡等机制改善肾脏IRI的预后。本文旨在研究HUMSC-EVs通过抑制肾小管上皮细胞衰老来实现保护肾脏IRI的机制,并探讨了HUMSC-EVs与达沙替尼(dasatinib)和槲皮素(quercetin)联合治疗的潜在效果。

研究成果及意义:
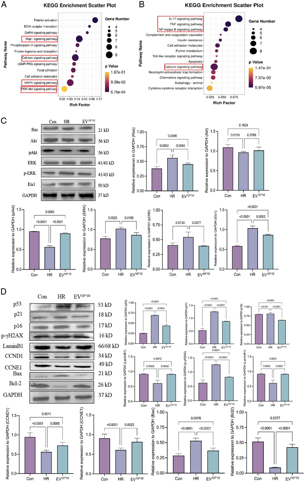
在本研究中,作者首先通过超速离心法分离得到HUMSC-EVs,并通过纳米粒子示踪分析(NTA)、透射电镜(TEM)和标志蛋白(WB)对其进行鉴定。随后作者使用人肾-2细胞(HK-2)模拟缺氧再氧合(H/R)模型来模拟肾脏IRI,检测HUMSC-EVs对HK-2细胞的影响。结果表明,H/R处理的HK-2细胞表现出细胞增殖能力下降、细胞衰老标志物(p53、p21、p16、SA-β-gal)表达增加、细胞凋亡和细胞周期停滞。又通过转录组测序探索其潜在调节机制,研究表明,HUMSC-EVs处理能显著提高细胞数量、细胞活力和细胞增殖能力,减少SABG阳性细胞数量,减轻细胞周期停滞,并降低细胞衰老相关蛋白(p53、p21、p-γH2AX)的表达,并且HUMSC-EVs通过调节Ras-ERK1/2信号通路来减轻HR诱导的HK-2细胞损伤。接着作者将成年雄性小鼠分为对照组、IRI组、HUMSC-EVs治疗组、衰老细胞清除剂(dasatinib和quercetin)治疗组和联合治疗组(HUMSC-EVs和dasatinib和quercetin),检测各组小鼠的肾功能、肾小管上皮细胞衰老特征、急性肾损伤和慢性间质纤维化情况。IHC实验和WB结果表明,IRI小鼠模型表现出肾功能下降、肾组织损伤、间质纤维化和细胞衰老。肾脏包膜下注射HUMSC-EVs能显著改善肾功能,减少肾小管上皮细胞的衰老特征,减轻急性肾损伤和慢性间质纤维化。HUMSC-EVs主要通过调节Bax/Bcl-2依赖的凋亡来实现肾脏保护,并通过调节Ras-pERK-Ets1-p53信号通路依赖的细胞衰老来减少肾小管萎缩和肾脏间质纤维化。口服衰老细胞清除剂dasatinib和quercetin也能减轻IRI诱导的肾脏损伤,而HUMSC-EVs和dasatinib和quercetin的联合治疗具有更好的肾脏保护效果。最终作者认为在急性肾损伤和慢性间质纤维化方面,HUMSC-EVs通过调节细胞衰老和凋亡来减轻肾脏IRI。HUMSC-EVs与衰老细胞清除剂的联合治疗可提供更好的肾脏保护效果,为肾脏移植中的器官保护和组织修复提供了一种潜在的治疗策略,为利用HUMSC-EVs和衰老细胞清除剂治疗肾脏IRI提供了实验依据,可能有助于改善边缘供体肾脏的质量,扩大供体器官池。

该研究中使用本公司外泌体绿色荧光染料(PK67)(货号:UR52303) 标记HUMSC-EV的脂质双层,使用N-SIM S超分辨率显微镜(Nikon)观察HK-2细胞对HUMSC-EV的体外摄取,确认了PKH 67标记的HUMSC-EV在37°C下被HK-2细胞成功内化。


该研究中使用本公司外泌体荧光染料DIR(货号:UR21017)标记HUMSC-EVS,在注射后2、7和28天进行了体内成像,使用IVIS SpectrumCT体内成像系统(PerkinElmer)分析荧光强度,确认了肾被膜下注射的DiR标记的HUMSC-EV仅分布在肾区域中,并且解剖离体的肾脏成像系统显示了相同的结果。


相关产品链接:
外泌体绿色荧光标记染料(PKH67)-企业官网(umibio.cn)
参考文献:Human umbilical cord mesenchymal stem cellsderived extracellular vesicles ameliorate kidney ischemia-reperfusion injury by suppression of senescent tubular epithelial cells: experimental study. International Journal of Surgery. 2025 Jan 01;111(1):394-410.
获取全文请扫描下方二维码:






扫码关注更多