上海宇玫博生物科技有限公司品牌商

9

手机商铺

qrcode
商家活跃:
产品热度:
  • NaN
  • 0
  • 1
  • 2
  • 1
外泌体研究技术服务
¥300 - 5000
品牌商

上海宇玫博生物科技有限公司

入驻年限:9

  • 联系人:

    宇玫博

  • 所在地区:

    上海 浦东新区

  • 业务范围:

    技术服务、耗材、实验室仪器 / 设备、细胞库 / 细胞培养、论文服务、试剂、原辅料包材

  • 经营模式:

    生产厂商 经销商 科研机构

在线沟通
推荐产品

293T外泌体

品牌:umibio

¥2300

咨询

牛奶外泌体

品牌:umibio

¥1800

咨询

去外泌体胎牛血清

品牌:umibio

¥1580 - 2980

咨询
查看全部产品

公司新闻/正文

IF=15.1文献解读:中国药科大学姜虎林教授团队采用Umibio外泌体专用裂解液助力肿瘤外泌体研究!

698 人阅读发布时间:2023-10-26 15:51

循环肿瘤细胞(CTCs)和肿瘤源性外泌体(TDEs)在转移级联中发挥着不可替代的作用,阻止它们通过血液循环到达远处器官有助于降低癌症复发和转移的可能性。然而,能够同时阻止ctctde到达远端器官的技术到目前为止还没有得到彻底的发展。在这里,受血液灌流的启发,开发了一种促转移衍生物消除剂(PMDE),用于从外周血中去除ctctde,同时抑制它们在远处器官的生物分布。该装置设计了一种双抗体修饰的免疫吸附剂,填充在捕获柱中,将外周血从体内抽出,流经该柱特异性地捕获ctctde,然后将纯化后的血液重新输入体内。PMDE能有效去除外周血中的ctctde,具有良好的生物相容性。有趣的是,PMDE装置可以通过清除ctctde来抑制他们在肺和肝脏中的生物分布。这项工作为抗转移治疗提供了新的视角,在预防转移和复发的临床应用中具有广阔的前景。
新闻图片1
1 A) tdectc和转移之间的三角关系示意图。B)说明促转移衍生物清除器机制
首先作者使用荧光基团标记的抗体进行偶联,通过倒置荧光显微镜、激光共聚焦显微镜进行成像表征,发现抗体可以成功偶联至微球表面;使用荧光基团标记的抗体,建立了抗体浓度和荧光强度之间的标准曲线,考察 anti-EpCAManti-EGFR 抗体的偶联密度和偶联效率,得到较高的抗体偶联密度,每毫克抗体功能化的微球,具有 1011 个以上的结合位点;通过免疫荧光实验,考察了抗体在碱性条件下的抗原识别活性,发现抗体经碳酸盐偶联液处理后依然保持原有的抗原识别活性;考察抗体功能化 SM 4 °C,避光条件下可储存 60 天以上,具备良好的储存稳定性;
新闻图片2
2肿瘤特异性抗体功能化的琼脂糖微球的表征与验证

紧接着,作者在静态条件下验证了 SM-EE CTCs TDEs 的捕获能力;确证了模型 CTCs TDEs 的标志物 EpCAMEGFR 的表达,选择人乳腺癌细胞 MDA-MB-468 作为模型 CTCs,它的外泌体作为模型 TDEs;选择人宫颈癌细胞 HeLa 及其外泌体作为阴性对照;使用激光共聚焦成像对抗体功能化的 SM 捕获 CTCs TDEs 进行可视化表征,发现CTCs TDEs 可以被成功捕获;DAPI 染色的细胞或者 DiR 染色的外泌体在浓度-荧光强度方面呈现良好的线性关系,以此建立了捕获效率的计算方法; 考察了四种不同 SM 的捕获效率,发现 SM-EE 的捕获效率最高,证明多价抗体使用的必要性,SM-EE 被选择用于后续实验;考察 SM-EE 投入的量、捕获时间、SM-EE 储存时间对捕获效率的影响。发现微球投入越多,捕获效率越高;捕获时间在 60 min 基本达峰值;微球储存 60 天依然保持原有的捕获效率,证明微球具有良好的储存稳定性。
新闻图片3
3在静态条件下捕获癌细胞和tde
然后,作者阐述了在闭环循环系统模拟实验中,影响捕获效率的因素。在闭环循环系统模拟实验中,考察了捕获柱填料量、循环时间、循环流速、循环介质、CTCs TDEs 相互作用对捕获效率的影响,同时也考察了 PMDE 的捕获专一性,为后续动物在体循环实验提供了参数设置的参考。结果表明,以 SM-EE 为免疫吸附剂的 PMDE,对 CTCs TDEs 有较好的捕获效率,CTCs TDEs 的捕获效率分别可达 53.5 ± 5.9 %42.0 ± 3.0 %
新闻图片4
 
4闭环循环系统中使用PMDE去除ctctde
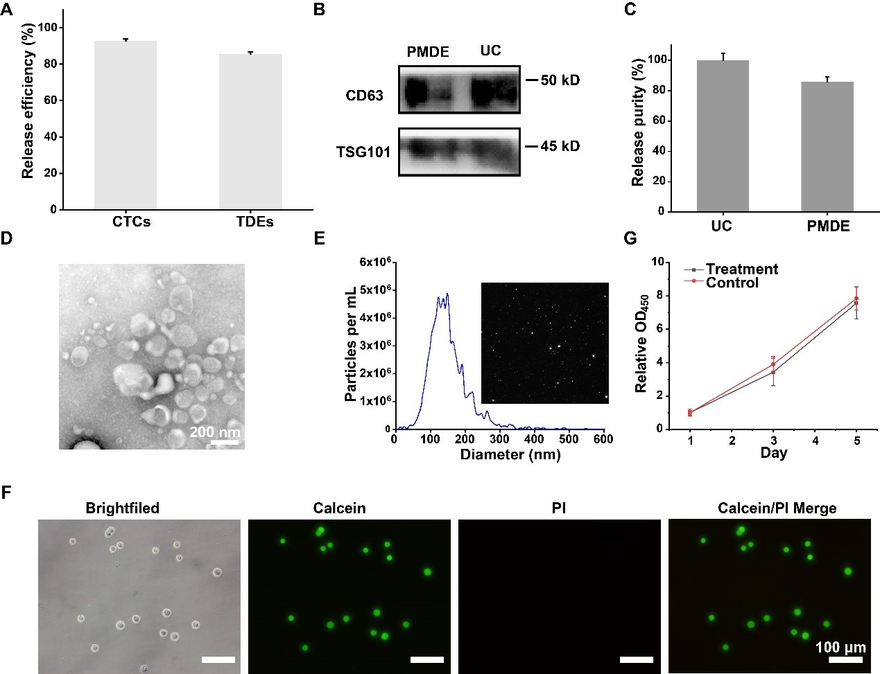
在随后的研究中,作者考察了从 PMDE 中释放 CTCs TDEs 作为肿瘤样本的可行性。首先,考察了 CTCs TDEs SM-EE 中的释放效率,发现释放效率分别可达92.7 ± 1.2 % 85.6 ± 1.3 %;其次,考察了经 SM-EE 释放的外泌体相比于超速离心法获得的外泌体的纯度,其相对纯度为 85.9 ± 3.2 %;并考察了释放后外泌体的形态结构和大小,发现释放的外泌体依然保持完整的囊泡的结构,不受捕获和释放过程的影响;最后,考察了 CTCs SM-EE 释放后的活性以及增殖能力,发现 CTCs 被释放后,保持良好的细胞活性和较强的细胞增殖能力,几乎不受捕获和释放过程的影响。
新闻图片5
5释放捕获的CTCstde
接下来,作者考察了PMDE 血液相容性和生物相容性。以已上市的血液灌流材料 Biosky 吸附剂为对照,从红细胞相容性、血浆蛋白吸附、血小板激活、凝血性质、血常规、细胞相容性等方面考察 SM-EE 的生物安全性,证明了 SM-EE 具有良好的血液相容性和生物相容性。
新闻图片6
6 SE-MM的血液相容性及生物相容性评价

随后,作者考察了体内捕获效率以及体内安全性。PMDE 能够有效清除 CTC TDEsCTCs TDEs 的清除效率分别可达 34.3 ± 1.7 % 27.7 ± 2.1 %
同时也考察了 PMDE SD 大鼠进行在体循环后的体内安全性。主要从体重、血常规、血生化、HE 染色等方面评估,结果表明 PMDE 对大鼠几乎没有毒性,具有良好的血液相容性和生物相容性。
新闻图片7
 
7在大鼠模型中的双重清除CTCsTDEsPMDE的体内生物安全性评价

为了进一步研究 PMDE 抗转移治疗的潜力,作者进行了概念验证实验。为减少实验偏差,以 SM-BSA 为阴性对照,以未处理组为空白对照。如图 7 描述了尾静脉注射后 3 h 获得的小鼠体内荧光图像。无论实验对象是 CTCsTDEs 还是两者,SM-EE 组的荧光信号均显著最低,表明 CTCs TDEs 向各脏器分布最少。
新闻图片8
8 PMDE抑制ctctde向远处器官的生物分布
综上所述,本研究提供了一种很有前景的方法,可以同时减少CTCsTDEs通过血流分布到远处器官,在预防肿瘤转移和复发方面具有广阔的临床应用前景。该研究以“A Pro-Metastatic Derivatives Eliminator for In VivoDual-Removal of Circulating Tumor Cells and Tumor-Derived Exosomes Impedes their Biodistribution into Distant Organs”为题发表在国际高水平学术期刊Advanced Science杂志上,中国药科大学为第一作者及第一通讯作者单位,第一作者为中国药科大学研究生孙应,通讯作者为中国药科大学药学院姜虎林教授。该研究裂解外泌体所用的外泌体专用裂解液由上海宇玫博生物科技有限公司(Shanghai Umibio Co., Ltd.)提供。
原文链接:https://doi.org/10.1002/advs.202304287


 

上一篇

IF=13.3文献解读:上海交通大学傅德皓教授团队采用Umibio胎牛血清助力骨质疏松研究!

下一篇

Umibio八周年庆!感恩回馈!

更多资讯

我的询价