9 年
手机商铺
入驻年限:9 年
宇玫博
上海 浦东新区
技术服务、耗材、实验室仪器 / 设备、细胞库 / 细胞培养、论文服务、试剂、原辅料包材
生产厂商 经销商 科研机构
公司新闻/正文
521 人阅读发布时间:2023-07-19 11:30

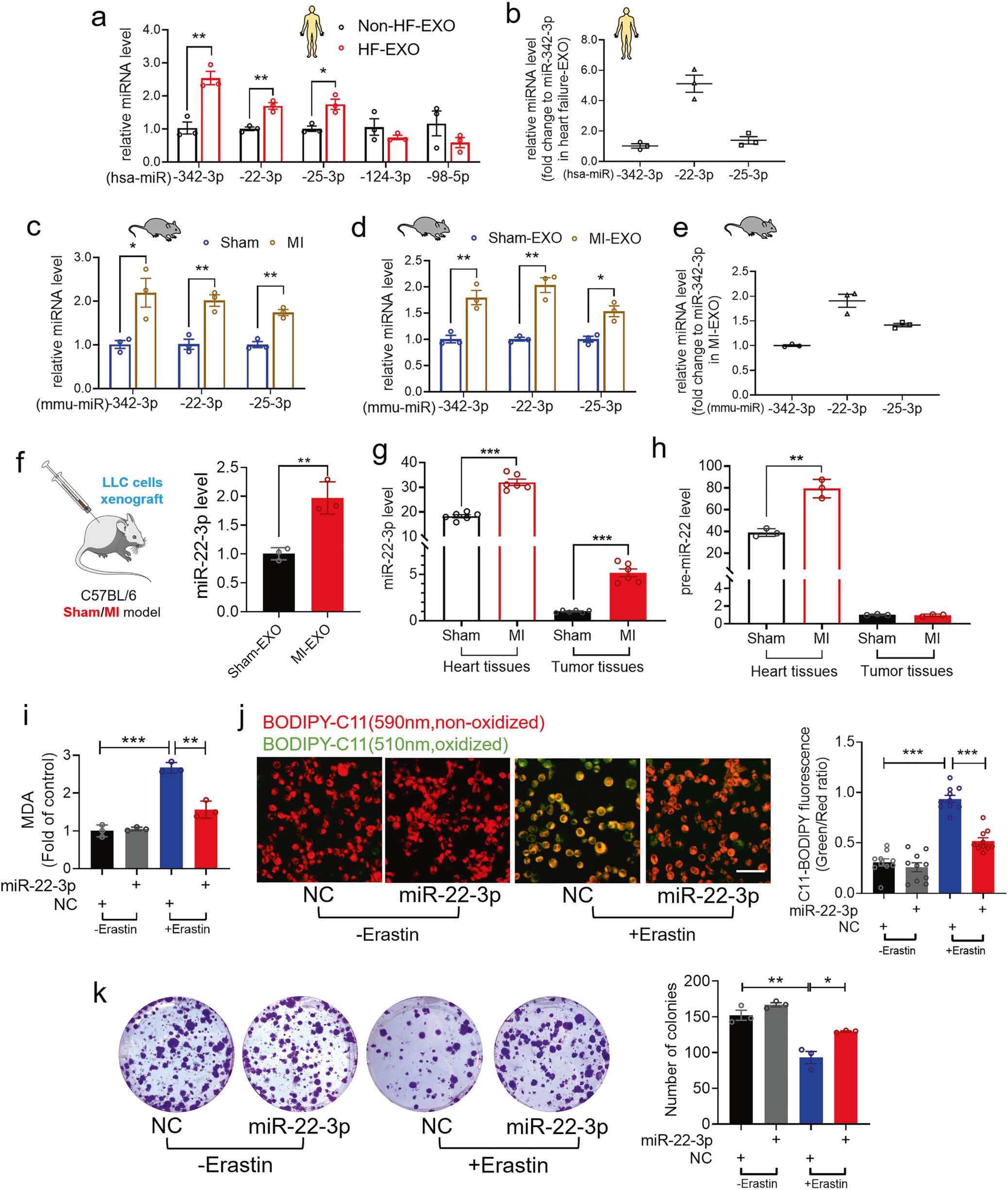
癌症进展中,旁分泌作用的越来越受到重视,通过释放大量作用复杂的细胞因子作用于或近或远的其他细胞上影响癌症进展。这也提示我们心血管疾病增加癌症发生风险在很大程度上可能也与旁分泌作用有关。外泌体是细胞间通信的一种新机制,也是旁分泌主要功能单位,它可以从各种类型细胞中分泌出来,内含来源细胞特异性的核酸和蛋白质,参与多种生理和病理过程。已证实外泌体在肿瘤增殖、转移、微环境及免疫等方面均有重要影响。那么外泌体是否是连接心血管疾病与癌症发展的内在基础尚未有研究。
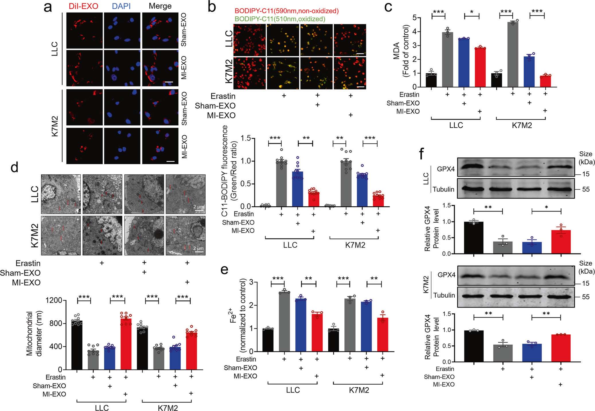
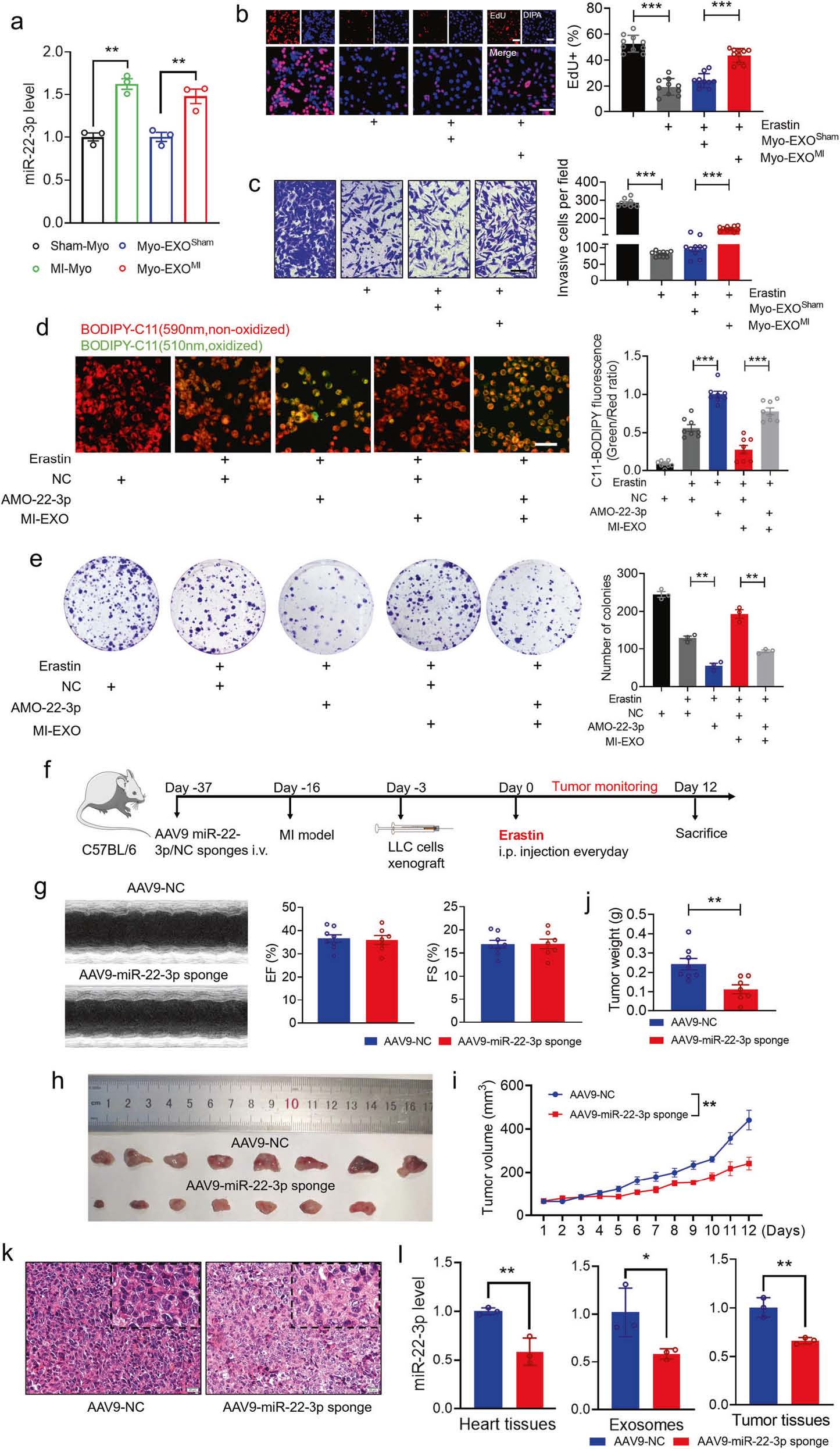
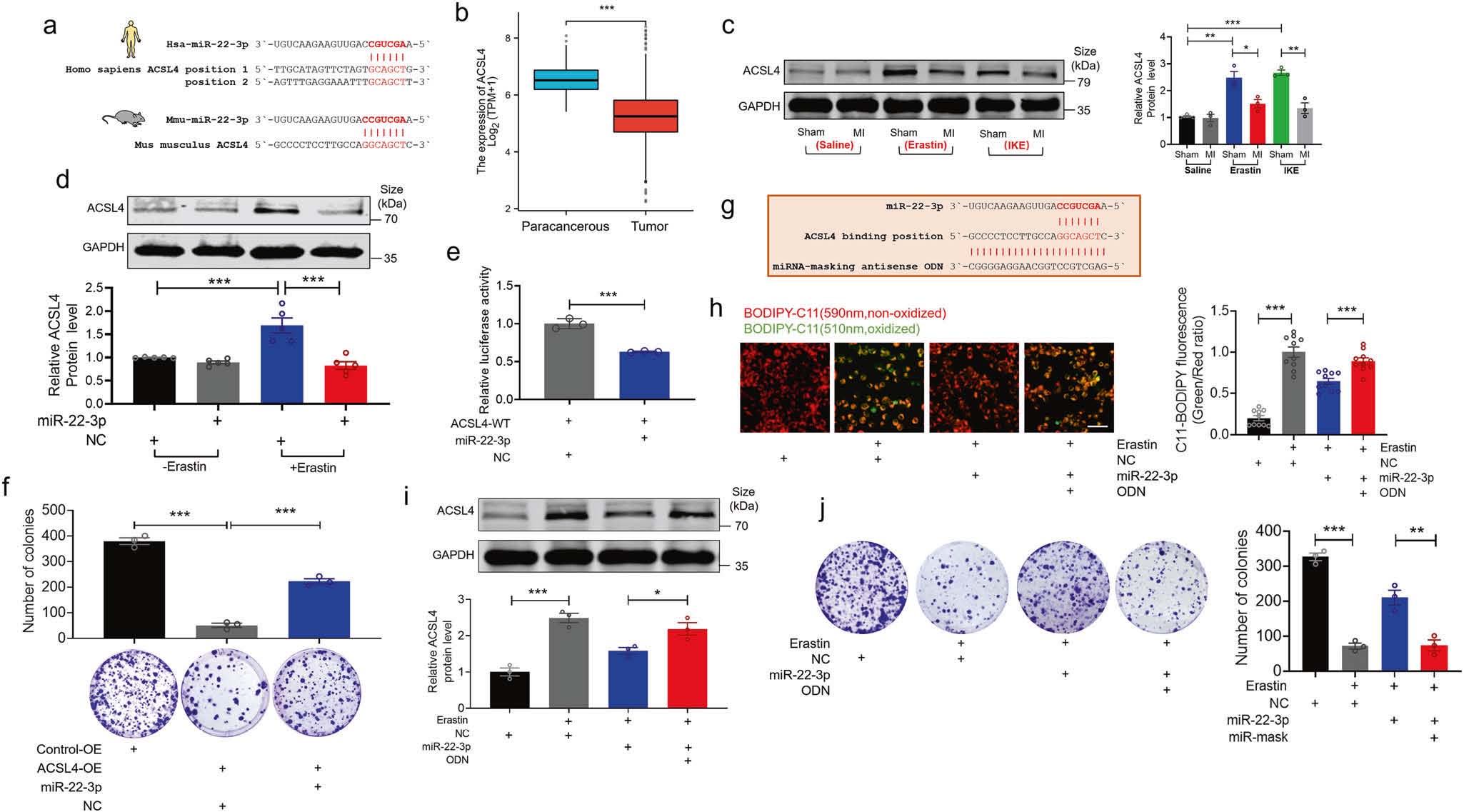
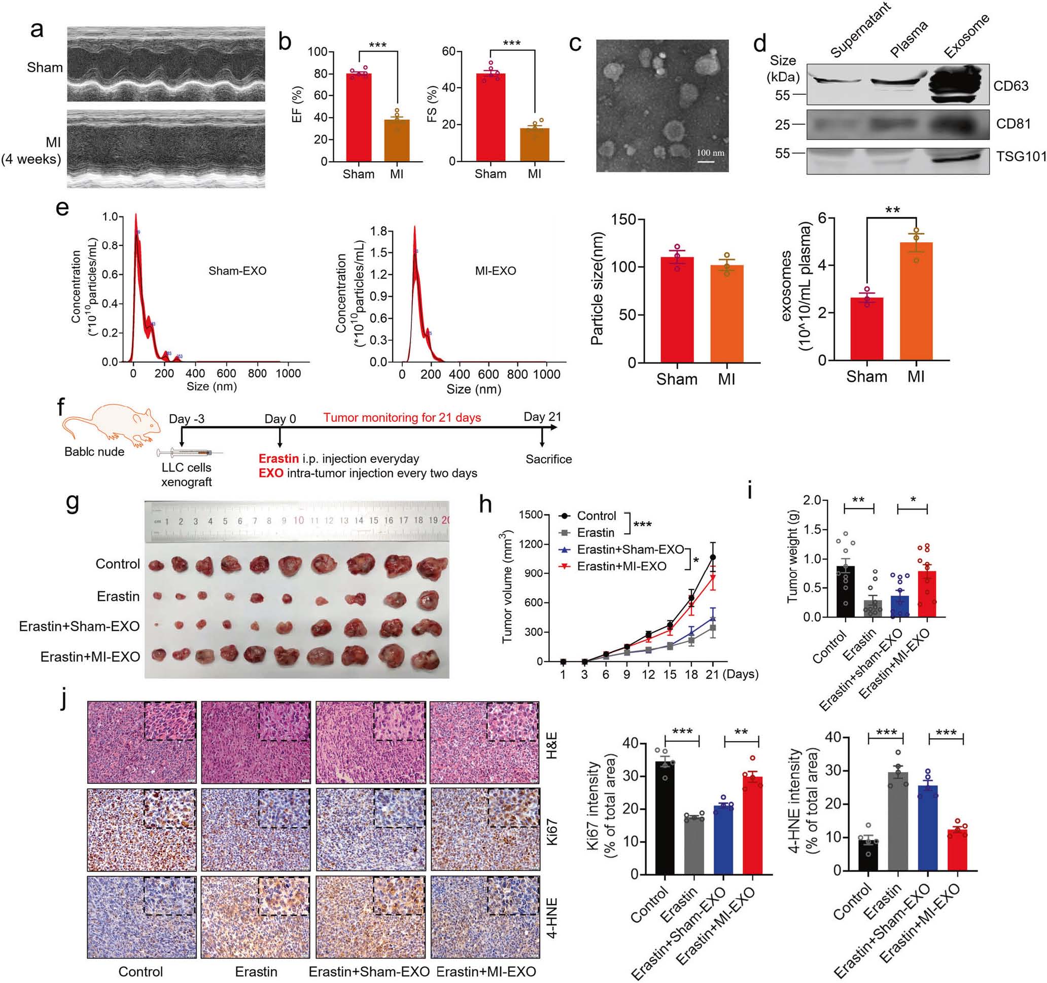
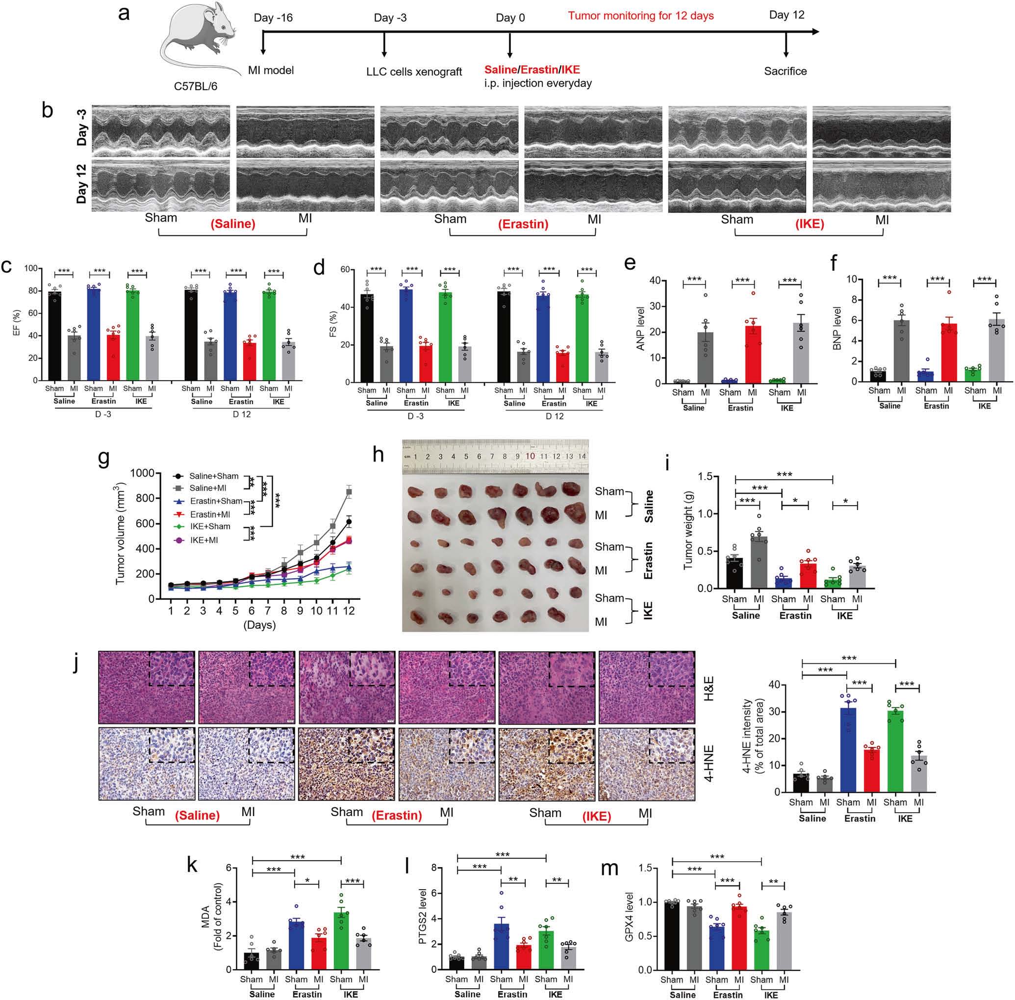
随后,为了确定心衰来源外泌体对Erastin诱导的肿瘤铁死亡的影响,作者构建了小鼠HF模型,提取了Sham和HF小鼠的血浆外泌体,同时构建了肿瘤小鼠模型,给予Erastin诱导且用外泌体治疗后,作者发现心衰来源的外泌体降低了肿瘤对Erastin的敏感性。细胞实验中同样得到了验证。
作者在体外也对心衰来源外泌体对肿瘤细胞铁死亡的作用进行了探究,结果,心衰来源的外泌体抑制了Erastin导致的脂质积累、线粒体皱缩及Fe2+积累,并且心衰来源的外泌体参与了GPX4的调控。总之,体内外心衰来源的外泌体都抑制了肿瘤细胞对铁死亡诱导剂的敏感性。



哈尔滨医科大学药学院杨宝峰院士、杜伟杰教授为本文的通讯作者。袁野教授、梅忠婷博士为本文的共同第一作者。
原文链接:
https://doi.org/10.1038/s41392-023-01336-4
文中所用:外泌体提取纯化试剂盒(UR52136和UR52121) 均来自Umibio系列产品。