恭喜 Umibio 客户在 J Nanobiotechnology发表 IF=9.4 分文章,助力周围神经损伤研究!
642 人阅读发布时间:2023-01-30 13:05
周围神经损伤是临床上的常见病、多发病,也是疑难病,其难点是显微外科手术修复后仍有超半数病例神经功能恢复欠佳甚至不恢复,这与周围神经良好的再生能力相矛盾,已成为该领域研究的重点。周围神经再生缺乏特异性,分为轴突再生无序和靶器官重连错误,是产生此矛盾的主要原因,也是解决损伤修复后神经功能恢复差的关键点。雪旺细胞(Schwann cell,SCs)通过转化为修复相关的细胞表型来应对神经损伤,为促进轴突再生和诱导靶神经再支配提供必要的分子信号和空间线索。血管内皮细胞(ECs)通过形成神经内血管创造有助于神经再生的微环境。损伤部位内ECs和SCs之间的协调在轴突再生过程中是至关重要的,然而,目前两者之间相互协调的分子机制仍不清楚。外泌体作为神经系统细胞间的重要信息媒介,在调节神经再生方面发挥着重要作用。
近日,郑州大学第一附属医院周南团队分离内皮细胞来源外泌体(EC-EXO),发现其可通过促进轴突再生、髓鞘再生和血管生成,促进PNI后功能恢复,并揭示其上调miR199-5p的表达和激活PI3K/AKT/PTEN信号通路促进SCs修复相关表型的分子机制。该研究表明EC-EXO可作为一种有效的治疗工具来调节与神经再生相关的修复支持细胞的表型,为周围神经损伤的再生修复提供有价值的治疗策略。相关内容以“Endothelial cell-derived exosomes boost and maintain repair-related phenotypes of Schwann cells via miR199-5p to promote nerve regeneration”为题发表于J Nanobiotechnology杂志上(DOI:10.1186/s12951-023-01767-9)。该文章通讯作者为郑州大学第一附属医院周南副教授和方梦园副教授,吉林大学第一医院王元一副教授,第一作者为郑州大学第一附属医院黄金生硕士。该工作得到国家自然科学基金及河南省优秀青年科学基金的资助。

该研究旨在阐明EC-EXO对SCs表型的调节作用及其机制,并探讨其在周围神经损伤后功能恢复中的作用。研究人员证实EC-EXO促进SCs的增殖、迁移以及免疫因子和神经营养因子的分泌,并确定miR199-5p在EC-EXO对SCs修复表型的调控中起着关键作用。此外研究人员发现EC-EXO通过激活PI3K/AKT/PTEN信号通路以促进SCs的修复表型,并通过PI3K抑制剂进一步验证了这一结论。体内活体示踪实验证实EC-EXO具有良好的神经元亲和力,并可在神经中存在较长时间。随后,通过检测坐骨神经功能指数(SFI)、诱发复合肌肉动作电位(CMAP)和腓肠肌重量比,确定EC-EXO对坐骨神经损伤大鼠功能恢复的促进作用。同时,研究者应用免疫荧光染色和透射电子显微镜观察EC-EXO对坐骨神经损伤后轴突再生、髓鞘形成和血管生成的影响。该研究阐明了EC-EXO在调节SCs修复表型中的积极作用,表明EC-EXO有望成为治疗周围神经损伤的靶点。
图1:EC-EXO促进SCs修复相关表型示意图
如图所示,EC-EXO可被SCs内化并促进及维持SCs修复相关表型以促进神经再生,其机制与上调miR199-5p表达和激活PI3K/AKT/PTEN信号通路相关。

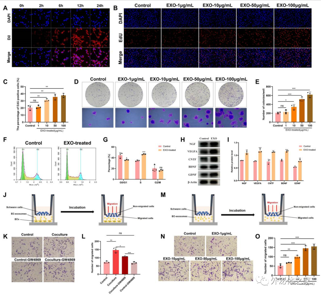
图2:EC-EXO诱导SCs修复相关表型
研究人员通过体外实验证明EC-EXO可促进SCs一系列神经修复相关表型的改变,包括:(1)增强神经细胞增殖能力以促进损伤神经元存活;(2)增强细胞迁移能力以促进Büngner带的形成;(3)上调生长因子和神经营养因子(包括NGF、VEGFA、CNTF、BDNF和GDNF)的表达以促进神经损伤部位血管生成和神经再生;(4)上调免疫相关细胞因子的表达以清除轴突和髓鞘碎片。

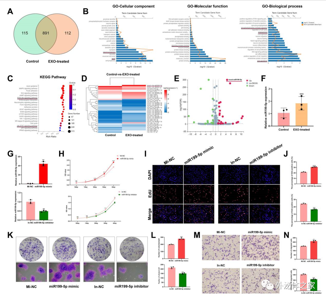
图3:MiR199-5p是EC-EXO促进SCs修复相关表型的关键分子
研究人员通过miRNA测序分析了EC-EXO处理SCs及对照组SCs miRNA表达谱,结果表明,miR199-5p在EC-EXO处理的SCs中表达上调。他们通过miR199-5p模拟物和miR199-5p抑制剂转染实验进一步证实了miR199-5p促进SCs修复相关表型的关键作用。

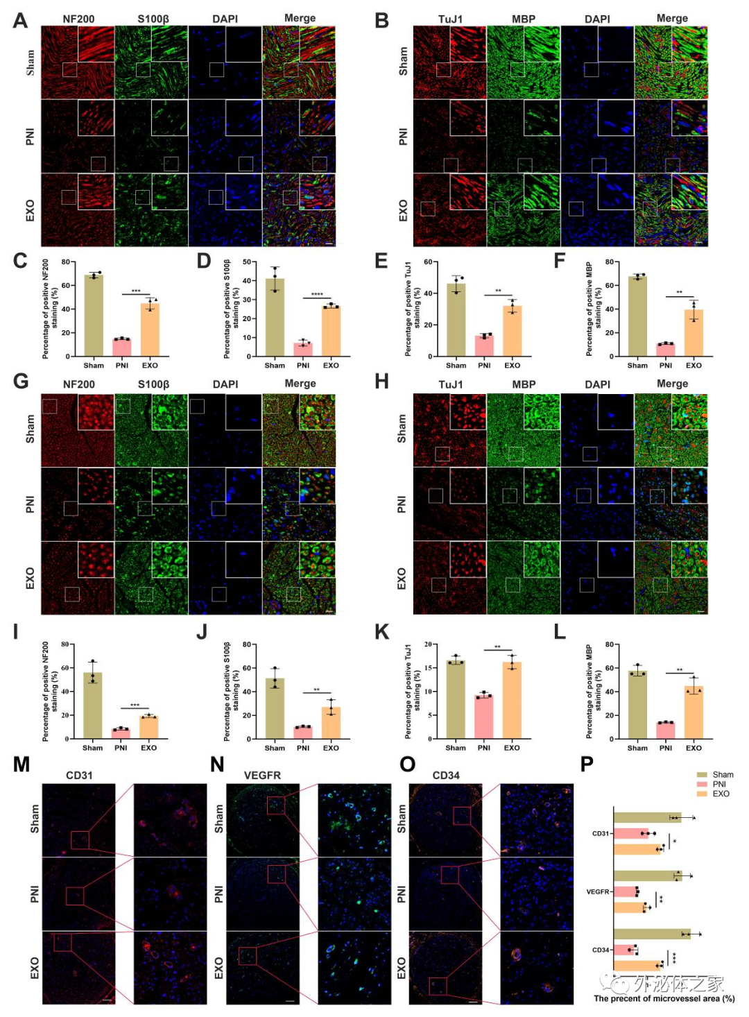
图4:再生坐骨神经免疫荧光分析
研究人员通过坐骨神经免疫荧光实验证实EC-EXO促进损伤坐骨神经轴突再生(NF200和TuJ1)、髓鞘形成(S100β和MBP)和血管生成(CD31,VEGFR及CD34)。

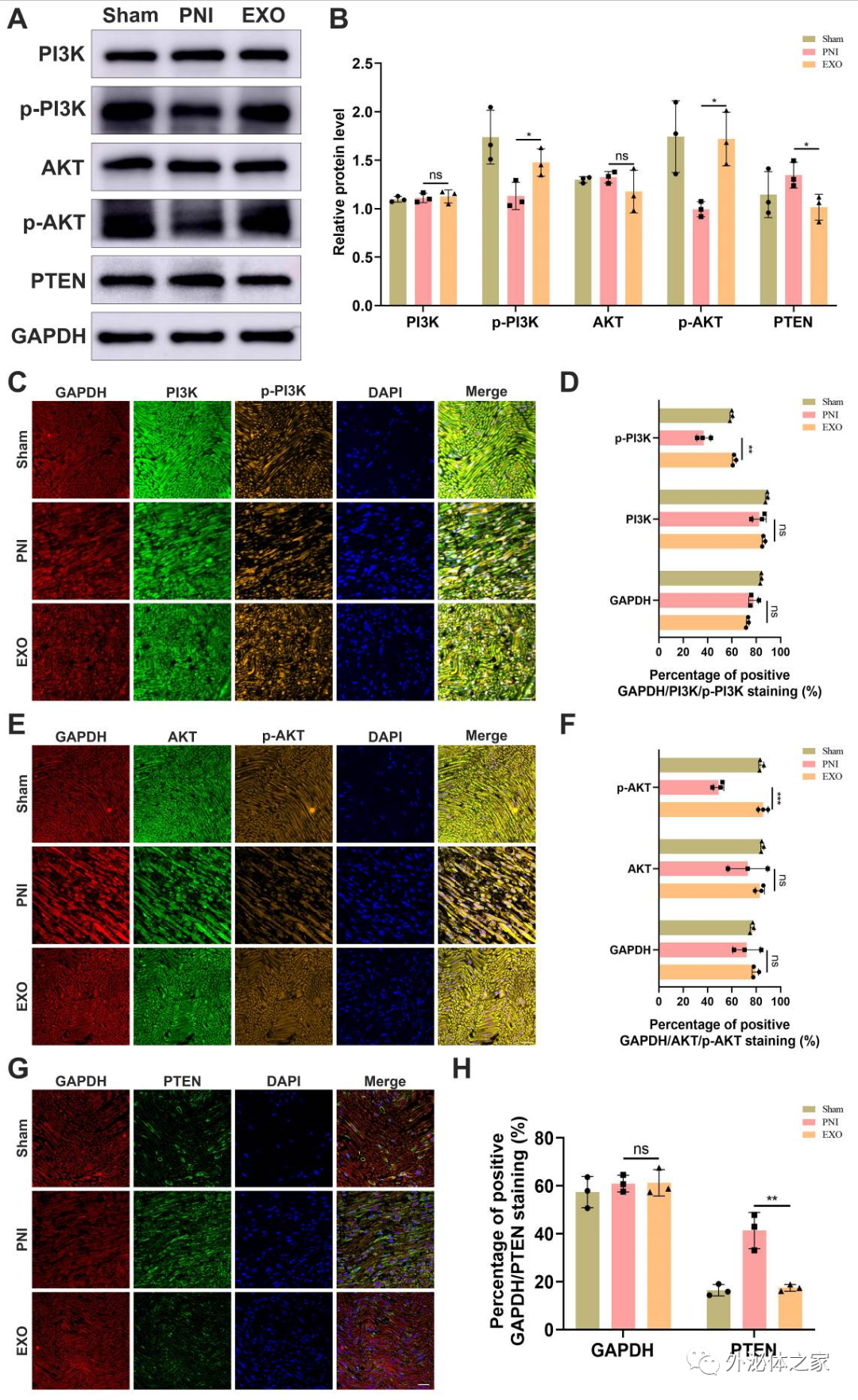
图5:EC-EXO通过激活PI3K/AKT/PTEN信号通路促进神经再生
为了进一步研究EC-EXO在体内介导的与损伤神经再生相关的信号通路,研究人员通过western blot检测PI3K/AKT/PTEN信号通路在坐骨神经组织中表达水平,并通过多重免疫荧光染色技术进一步证实神经内PI3K/AKT/PTEN信号通路的激活状态。EC-EXO具有良好的神经亲和性、固有的归巢能力和非免疫原性等特点,可以作为治疗载体直接将分子输送到神经元,促进损伤后的神经再生。最近的研究成果已经向我们展示了EC-EXO在神经再生方面的巨大潜力,现阶段对于EC-EXO在干细胞生物学和周围神经再生中了解仍处于初级阶段,EC-EXO的临床应用还需要更多的研究支持,在这一领域的持续研究将有助于我们更好地寻求神经再生疾病临床治疗的新策略。

文中所用:外泌体抑制剂GW4869(货号:UR21021) 来自Umibio系列产品。
参考文献:下载
Endothelial cell-derived exosomes boost and maintain repair-related phenotypes of Schwann cells via miR199-5p to promote nerve regeneration. Journal of Nanobiotechnology. 2023 Jan 9;21(1):10.
本文转载自:外泌体之家 公众号